Foram encontradas 1.186 questões.
Analise o circuito abaixo:
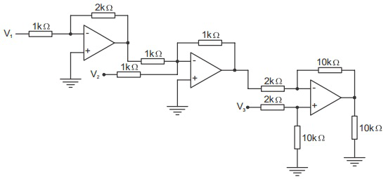
Sendo V1 = V3 = 0,5 V e V2 = -0,5 V, a tensão de saída vale:
Sendo V1 = V3 = 0,5 V e V2 = -0,5 V, a tensão de saída vale:
Provas
Questão presente nas seguintes provas
Um cabo coaxial com indutância efetiva de 0,2 µH/m e capacitância efetiva de 80 pF/m tem impedância característica de, aproximadamente:
Provas
Questão presente nas seguintes provas
A figura abaixo corresponde ao diagrama em blocos de um sistema de controle:

A sua função de transferência é dada por:

A sua função de transferência é dada por:
Provas
Questão presente nas seguintes provas
Considere o circuito abaixo:

O gerador equivalente de Thévenin entre X e Y é composto da tensão ETh e da resistência RTh iguais, respectivamente, a:

O gerador equivalente de Thévenin entre X e Y é composto da tensão ETh e da resistência RTh iguais, respectivamente, a:
Provas
Questão presente nas seguintes provas
Para obter uma corrente de valor compatível com o medidor de energia elétrica a partir da corrente de carga e para que o medidor não esteja ligado diretamente ao circuito da instalação é utilizado um
Provas
Questão presente nas seguintes provas
Deseja-se alimentar uma carga bifásica de 10 kW, 220 V, fator de potência unitário, fator de correção de temperatura unitário, fator de correção de agrupamento igual a 0,7 e método de referência B1.
Abaixo está a reprodução de parte da tabela 36 da NBR 5410 referente à capacidade de condução de corrente, em ampères:

Com base nas informações fornecidas, a seção mais adequada para os condutores de alimentação do circuito, em mm² , é:
Abaixo está a reprodução de parte da tabela 36 da NBR 5410 referente à capacidade de condução de corrente, em ampères:

Com base nas informações fornecidas, a seção mais adequada para os condutores de alimentação do circuito, em mm² , é:
Provas
Questão presente nas seguintes provas
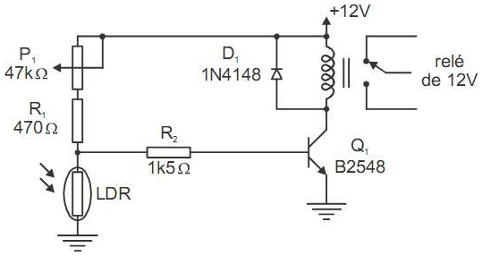
Instruções: Para responder às questões de números 69 e 70, considere o circuito abaixo.

A função de D1 é

A função de D1 é
Provas
Questão presente nas seguintes provas
Uma carga indutiva de 200 kVA consome 140 kW. Os valores aproximados da potência reativa e do fator de potência são, respectivamente:
Provas
Questão presente nas seguintes provas
Em um sistema trifásico em que gerador e carga são ligados em estrela e são equilibrados, as tensões de linha estão sempre defasas em relação as tensões de fase em:
Provas
Questão presente nas seguintes provas
Um condutor sólido de seção circular de 6 mm2, com 200 m de comprimento e resistividade de 0,017 Ω mm2/m apresenta uma resistência elétrica de, aproximadamente:
Provas
Questão presente nas seguintes provas
Cadernos
Caderno Container