Foram encontradas 512 questões.
- Eletrônica DigitalCircuitos LógicosCircuitos Combinatórios
- Eletrônica DigitalConceitos BásicosÁlgebra Booleana
Analisando o circuito lógico abaixo, é possível retirar a expressão equivalente de X, função de A, B, C e D. Com os recursos fornecidos pela Álgebra de Boole, esta função pode ser minimizada, obtendo como expressão simplificada:

Provas
- Eletrônica DigitalConceitos BásicosSistemas de numeração e códigos
- Eletrônica DigitalConceitos BásicosÁlgebra Booleana
A subtração entre os números hexadecimais E7 e BD tem como resultado o correspondente em base 2 expresso na opção:
Provas
- Eletrônica AnalógicaCircuitos
- Eletrônica AnalógicaAmplificadores, diodos, transistores, tiristores e dispositivos correlatos
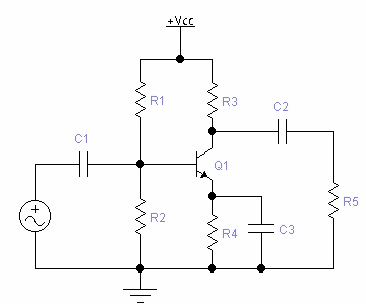
No circuito abaixo, são conhecidos os seguintes valores: IB = 27 A, VB = 1,80 V, VBE = 0,70 V, VC = 6,04 V, = 40 e VE = 11% de Vcc.
Através da análise deste circuito podemos afirmar que o valor do resistor R3 é aproximadamente:

Provas
Durante os testes em laboratório de um retificador de onda completa monofásico, foi obtida a forma de onda de saída na tela de um osciloscópio mostrada abaixo. Através da análise da forma de onda podemos concluir que a freqüência e o valor da tensão rms de entrada do retificador são respectivamente:

Provas
- Eletrônica AnalógicaAmplificadores, diodos, transistores, tiristores e dispositivos correlatos
- Eletrônica AnalógicaCircuitosCircuitos com Amplificadores e com conversores de dados
Considerando o circuito abaixo, em que as tensões V2 e V3 são respectivamente 0,6 V e 0,3 V, o valor de V1 para obter um valor de Vs igual a 1,0 V é

Provas
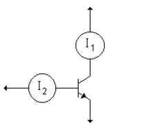
Dois amperímetros foram ligados em um circuito para medição das correntes I1 e I2 como indicado. 12 Considerando que as medidas foram I1 = 8 mA e I2 = 200 A, os valores do ganho de corrente
e o fator de cc correção do transistor são respectivamente:

Provas
- Eletrônica AnalógicaCircuitos
- Eletrônica AnalógicaAmplificadores, diodos, transistores, tiristores e dispositivos correlatos
Considere o circuito abaixo, em que Vf = 30 V e, R1 e R2 valem respectivamente 300Ω e 2,7 kΩ . A corrente no diodo zener, que está operando na sua tensão de ruptura, é de 20 mA. A tensão de ruptura é aproximadamente:

Provas
- Eletrônica AnalógicaAmplificadores, diodos, transistores, tiristores e dispositivos correlatos
- Eletrônica AnalógicaCircuitosFiltros e fontes/geradores de sinais
No circuito com diodos, considerados ideais, abaixo, em que a tensão de entrada Ve pode variar e entre 0 V e 360V, a variação da tensão de saída Vs é:

Provas
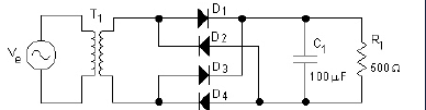
No circuito abaixo, a relação de transformação de T1 é de 10:1; e a tensão de entrada Ve é 127 V rms, e podendo variar em 10%. Desconsiderando as quedas de tensão nos diodos, a tensão de pico reverso máxima que podemos encontrar no diodo D4 é:

Provas
Considerando os amplificadores Classe A e Classe B, podemos afirmar que:
Provas
Caderno Container