Foram encontradas 70 questões.
No aplicativo Excel 2007, é correto afirmar que a função “DATA”
Provas
Questão presente nas seguintes provas
Analise os comandos de teclado listados abaixo, presentes no editor de texto Word 2007.

Está correto o que consta APENAS em

Está correto o que consta APENAS em
Provas
Questão presente nas seguintes provas
Na construção da Figura 2, foi utilizado o programa de computador AutoCad, a partir de uma elipse e um retângulo (Figura 1).

Pode-se chegar à composição final (Figura 2) por meio do uso da sequência de ferramentas citadas em:

Pode-se chegar à composição final (Figura 2) por meio do uso da sequência de ferramentas citadas em:
Provas
Questão presente nas seguintes provas
Sobre conceitos de funcionamento e aplicação de equipamentos utilizados em redes, é correto afirmar:
Provas
Questão presente nas seguintes provas
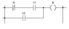
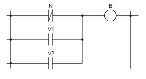
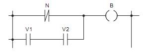
Um tanque de distribuição de combustível de um processo industrial é alimentado por uma bomba B que transporta o combustível proveniente de um reservatório. O tanque possui duas válvulas V1 e V2 para distribuição do combustível para dois pontos diferentes do processo e um sensor de nível máximo N. A bomba só deve ser acionada (B = 1) caso o nível de combustível do tanque esteja abaixo de N (N = 0) ou quando as válvulas V1 e V2 estiverem abertas simultaneamente (V1 = V2 = 1). Em linguagem LADDER, o controle desse processo está representado por:
Provas
Questão presente nas seguintes provas
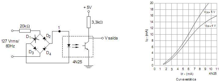
Para responder às questões , considere o circuito abaixo, onde o diodo D1 encontra-se aberto por estar danificado.

Conforme a condição descrita, o formato do sinal de saída é, aproximadamente, 
Provas
Questão presente nas seguintes provas
Para responder às questões , considere o circuito abaixo, onde o diodo D1 encontra-se aberto por estar danificado.

O valor aproximado da corrente de pico no pino 1 do 4N25 é
Provas
Questão presente nas seguintes provas
Classifique a rede de comunicação abaixo, quanto ao ALCANCE GEOGRÁFICO, à TOPOLOGIA e à HIERARQUIA.


Provas
Questão presente nas seguintes provas
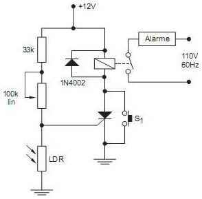
O esquema elétrico abaixo mostra o circuito de um dispositivo simples de alarme.

Sobre o funcionamento ou elementos desse circuito é correto afirmar:

Sobre o funcionamento ou elementos desse circuito é correto afirmar:
Provas
Questão presente nas seguintes provas
Para responder às questões , considere as informações abaixo:

A expressão lógica do avanço do cilindro A é:
Provas
Questão presente nas seguintes provas
Cadernos
Caderno Container