Foram encontradas 272 questões.
Na figura abaixo, o peso P1 é de 500 N e a corda RS é horizontal.

Os valores das tensões T1, T2 e T3 e o peso P2, em Newton, são, respectivamente,
Provas
A figura abaixo mostra um prisma feito de um material, cujo índice de refração é 1,5, localizado na frente de um espelho plano vertical, em um meio onde o índice de refração é igual a 1. Um raio de luz horizontal incide no prisma.

Sabendo que sen(6º) !$ \approx !$ 0,104 e sen(9º) = 0,157, o ângulo de reflexão no espelho é de
Provas
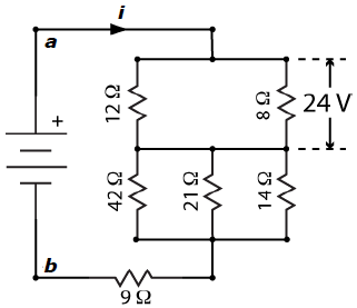
Considere a figura a seguir.

Sabendo que na figura anterior a diferença de potencial sobre o resistor de 8 !$ \Omega !$ é de 24 V, as diferenças de potencial, em V, sobre os resistores de 14 !$ \Omega !$, 9 !$ \Omega !$ e entre os pontos a e b são, respectivamente,
Provas
No elevador mostrado na figura abaixo, o carro no cilindro à esquerda, na posição E, tem uma massa de 900 kg, e a área da secção transversal do cilindro é 2500 cm2. Considere a massa do pistão desprezível e a aceleração da gravidade igual a 10 m/s2. A área da secção transversal do cilindro, na posição D, é 25 cm2, e o pistão tem massa desprezível.

Se o elevador for preenchido com óleo de densidade 900 kg/m3, a força mínima F, em Newton, necessária para manter o sistema em equilíbrio será
Provas
Um carrinho de montanha russa tem velocidade igual a zero na posição 1, indicada na figura abaixo, e desliza no trilho, sem atrito, completando o círculo até a posição 3.

A menor altura h, em metros, para o carro iniciar o movimento sem que venha a sair do trilho na posição 2 é
Provas
Um elevador parte do repouso com uma aceleração constante para cima com relação ao solo. Esse elevador sobe 2,0 m no primeiro segundo. Um morador que se encontra no elevador está segurando um pacote de 3 kg por meio de uma corda vertical. Considerando a aceleração da gravidade igual a 10m/s2, a tensão, em Newton, na corda é
Provas
Uma massa A de 4 kg puxa horizontalmente uma massa B de 5 kg por meio de uma mola levemente esticada, conforme ilustrado na figura abaixo. Desconsidere qualquer tipo de atrito. Em um dado instante a massa B tem uma aceleração de 1,6 m/s2. Nesse instante, a força resultante na massa A e sua aceleração são, respectivamente,

Provas
Um barco pode viajar a uma velocidade de 11 km/h em um lago em que a água está parada. Em um rio, o barco pode manter a mesma velocidade com relação à água. Se esse barco viaja no Rio São Francisco, cuja velocidade da água, em relação à margem, assume-se 0,83 m/s, qual é sua velocidade aproximada em relação a uma árvore plantada na beira do rio quando seu movimento é no sentido da correnteza e contra a correnteza, respectivamente?
Provas
Pode-se afirmar corretamente que a energia interna de um sistema constituído por um gás ideal
Provas
Duas massas diferentes estão penduradas por uma polia sem atrito dentro de um elevador, permanecendo equilibradas uma em relação à outra, conforme mostrado na figura a seguir.

Podemos afirmar corretamente que nessa situação o elevador está
Provas
Caderno Container