Foram encontradas 40 questões.
Diversos diagramas são utilizados na UML para construir modelos de várias perspectivas do sistema. Dois exemplos de Diagramas Comportamentais utilizados na UML são:
Provas
A cláusula utilizada no Diagrama de Transição de Estados da UML para declarar ações que são executadas sempre que o objeto sai de um estado é:
Provas
Em uma aplicação WEB em Java, é possível definir um elemento <session-timeout> dentro de um elemento <session-config> no arquivo web.xml, com o propósito de definir a duração de cada sessão. Para definir que cada sessão dura dois minutos, um desenvolvedor deve especificar para o elemento <session-timeout> o valor numérico igual a:
Provas
Considere a classe em Java apresentada a seguir.

A correta execução da classe ArrayTeste resulta na impressão do seguinte valor:
Provas
O modelo de referência Open Systems Interconnection (ISO OSI) tem sete camadas. A camada que trata da transmissão de bits brutos por um canal de comunicação, garantindo que, quando um lado enviar um bit 1, o outro lado o receberá como um bit 1, não como um bit 0, é chamada de:
Provas
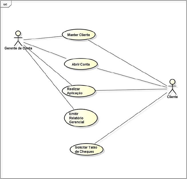
Em relação ao diagrama de casos de uso, abaixo, verifica-se que os gerentes de conta podem utilizar, com exclusividade no sistema bancário, a seguinte funcionalidade:

Provas
Desde a versão 2.0 do JSF, é possível passar valores de parâmetros em expressões que envolvem a chamada de um método. Nesse contexto, considere a classe FormBean apresentada a seguir, na qual as reticências indicam partes irrelevantes.
Repare que a classe está marcada com a anotação javax.faces.bean.ManagedBean.

Na página correspondente ao bean apresentado, uma forma correta de invocar o método mover é:
Provas
Durante a transformação de um arquivo com código fonte em Java (extensão .java) em um arquivo de bytecodes (extensão .class) pela JVM (Java Virtual Machine), a atribuição da atividade denominada compilação JIT é:
Provas
A relação entre a classe Veículo e as demais classes do diagrama abaixo expressa o seguinte conceito do paradigma de orientação a objeto:

Provas
Em uma aplicação que utiliza Java Server Faces (JSF), um programador está implementando uma funcionalidade que lista todos os municípios brasileiros. Visto que essa lista é muito grande, por questões de desempenho, esse programador decide manter uma única instância dela no servidor, de tal forma que todos os usuários da aplicação, que está sendo desenvolvida, façam acesso a essa mesma instância. Nesse cenário, a anotação que define o escopo mais adequado para usar na classe que irá manter a lista dos municípios é:
Provas
Caderno Container