Foram encontradas 45 questões.
Segundo Lafraia (2001), em geral, existem três tipos
básicos de falha descritos na curva da banheira, na
manutenção, de acordo com sua evolução em relação
ao tempo: Falhas Precoces – Infância (ou Mortalidade
Infantil); Falhas Casuais – Vida Útil; e Falhas por
Desgaste – Velhice. São características das falhas na
fase de Desgaste ou Velhice:
I. É caracterizada por falhas prematuras que, segundo estudos realizados, a maioria delas é resultado de causas identificáveis.
II. Nesta fase, a taxa de falhas começa a ter uma linha constante, mas, geralmente, é um percentual menor do que na fase “mortalidade infantil”.
III. Nesta fase, as falhas como trincas, fadiga, deterioração mecânica, química ou hidráulica, falta de manutenção, manutenção insuficiente ou deficiente, entre outros fatores, são as principais características dessa etapa.
Assinale a alternativa CORRETA:
I. É caracterizada por falhas prematuras que, segundo estudos realizados, a maioria delas é resultado de causas identificáveis.
II. Nesta fase, a taxa de falhas começa a ter uma linha constante, mas, geralmente, é um percentual menor do que na fase “mortalidade infantil”.
III. Nesta fase, as falhas como trincas, fadiga, deterioração mecânica, química ou hidráulica, falta de manutenção, manutenção insuficiente ou deficiente, entre outros fatores, são as principais características dessa etapa.
Assinale a alternativa CORRETA:
Provas
Questão presente nas seguintes provas
De acordo com a Ergonomics Society (www.ergonomics.org.uk):
“Ergonomia é o estudo do relacionamento entre o homem e seu trabalho, equipamento, ambiente e particularmente, a aplicação dos conhecimentos de anatomia, fisiologia e psicologia na solução dos problemas que surgem desse relacionamento”.
Nesse contexto, os ergonomistas trabalham em distintos domínios, abordando certas características específicas do sistema, tais como: Ergonomia Física, Ergonomia Cognitiva e Ergonomia Organizacional. No que diz respeito à Ergonomia Cognitiva, ela ocupa-se:
Provas
Questão presente nas seguintes provas
Segundo Slack et al. (2009), a confiabilidade mede a
habilidade de um sistema, produto ou serviço
trabalhar como esperado durante certo intervalo de
tempo. Considerando que temos quatro componentes
num arranjo em paralelo com respeito à
confiabilidade, S1, S2, S3 e S4, se o componente S2
falhar, pode-se dizer, com respeito ao arranjo, que o
sistema:
Provas
Questão presente nas seguintes provas
No método do ponto de equilíbrio, são comparadas
diferentes localidades em função dos custos totais de
operação (custos fixos + custos variáveis). Considere
a decisão de uma empresa que reduziu a provável
localização de sua nova fábrica a três localidades A,
B e C. Considere os dados de custos fixos e de custos
variáveis da tabela a seguir:
Para determinar a melhor localização com base no custo total para uma quantidade Q = 20.000 unidades, os valores de custo total de A e de B são, respectivamente:
Para determinar a melhor localização com base no custo total para uma quantidade Q = 20.000 unidades, os valores de custo total de A e de B são, respectivamente:
Provas
Questão presente nas seguintes provas
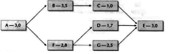
No dimensionamento da linha de montagem conforme
diagrama de precedências, são mostradas as tarefas
e respectivos tempos em minutos:
Sabendo que desejamos produzir 10 peças por hora e que cada operador trabalha 45 minutos por hora, podemos afirmar que o tempo de ciclo (TC) e o número teórico de operadores (N) são, respectivamente:
Sabendo que desejamos produzir 10 peças por hora e que cada operador trabalha 45 minutos por hora, podemos afirmar que o tempo de ciclo (TC) e o número teórico de operadores (N) são, respectivamente:
Provas
Questão presente nas seguintes provas
Uma empresa industrial produz dois produtos: A e B.
A tabela a seguir informa o preço unitário (PU), o custo
variável unitário (CVU), a demanda fixa mensal de
mercado (D), e a quantidade de horas-máquina (HM)
necessárias à produção de cada um dos produtos:
A capacidade produtiva total mensal dessa empresa é de 7000 horas. A melhor escolha de sua produção mensal para maximizar seu lucro é:
A capacidade produtiva total mensal dessa empresa é de 7000 horas. A melhor escolha de sua produção mensal para maximizar seu lucro é:
Provas
Questão presente nas seguintes provas
As dimensões da qualidade em serviços foram
identificadas por pesquisadores da área de marketing,
no estudo de várias categorias de serviços: reparo de
eletrodomésticos, serviços bancários, telefonia de longa distância, corretoras de títulos e companhias de
cartão de crédito. Foram identificadas as cinco
principais dimensões que os clientes utilizam para
julgar a qualidade dos serviços:
Confiabilidade: capacidade de prestar o serviço prometido com confiança e exatidão.
Responsividade: disposição para auxiliar os clientes e fornecer o serviço prontamente.
Segurança: está relacionada ao conhecimento e à cortesia dos funcionários, bem como à sua capacidade de transmitir confiança e confidencialidade.
Empatia: demonstrar interesse e atenção personalizada aos clientes.
Aspectos tangíveis: aparência das instalações físicas, equipamentos, pessoal e materiais para comunicação.
Considerando esse contexto, avalie as seguintes asserções e a relação proposta entre elas:
I. Os clientes utilizam essas cinco dimensões para fazer julgamentos sobre a qualidade dos serviços, com base na comparação entre o serviço esperado e o serviço percebido.
PORQUE
II. A diferença entre a qualidade do serviço esperado e o percebido não é uma medida da qualidade do serviço, considerando que a satisfação é negativa ou positiva.
Assinale a alternativa CORRETA:
Confiabilidade: capacidade de prestar o serviço prometido com confiança e exatidão.
Responsividade: disposição para auxiliar os clientes e fornecer o serviço prontamente.
Segurança: está relacionada ao conhecimento e à cortesia dos funcionários, bem como à sua capacidade de transmitir confiança e confidencialidade.
Empatia: demonstrar interesse e atenção personalizada aos clientes.
Aspectos tangíveis: aparência das instalações físicas, equipamentos, pessoal e materiais para comunicação.
Considerando esse contexto, avalie as seguintes asserções e a relação proposta entre elas:
I. Os clientes utilizam essas cinco dimensões para fazer julgamentos sobre a qualidade dos serviços, com base na comparação entre o serviço esperado e o serviço percebido.
PORQUE
II. A diferença entre a qualidade do serviço esperado e o percebido não é uma medida da qualidade do serviço, considerando que a satisfação é negativa ou positiva.
Assinale a alternativa CORRETA:
Provas
Questão presente nas seguintes provas
Seguindo uma taxonomia para o projeto do processo
de serviços, quatro abordagens genéricas de
visualização do projeto do sistema de serviço são
apresentadas: a abordagem de linha de produção, o
cliente como um coprodutor, o contato com o cliente e
a capacitação pela informação. Cada abordagem
sustenta uma filosofia própria, cujas características
serão examinadas. Com relação à inovação em
serviços, a National Science Foundation (NSF) dividiu
pesquisa e desenvolvimento em três categorias: 1)
Pesquisa básica, direcionada ao aumento do
conhecimento ou compreensão de aspectos
fundamentais de fenômenos e fatos observáveis, sem
aplicação específica em um processo ou em produtos.
Esse tipo de pesquisa limita-se ao governo, a algumas
universidades e a setores sem fins lucrativos. 2)
Pesquisa aplicada, direcionada para a obtenção de
conhecimento que atenda a uma necessidade
específica. Inclui a pesquisa com objetivos comerciais
específicos. 3) Desenvolvimento é o uso sistemático
de conhecimento dirigido para a produção de um
produto, serviço ou método. Inclui o projeto e o
desenvolvimento de protótipos e processos. No
entanto, exclui controle de qualidade, testagem
rotineira de produtos e produção.
Considerando esse contexto, avalie as seguintes asserções e a relação proposta entre elas.
I. Com base nas definições da NSF, a inovação em serviços é o resultado de pesquisa aplicada e do trabalho de desenvolvimento que envolva uma ou mais metas: Aplicar o conhecimento existente a problemas envolvidos na criação de um novo serviço ou processo, incluindo o processo de análise de viabilidade.
PORQUE
II. Muitas das características fundamentais do processo de inovação não diferem entre produtos e serviços.
Assinale a alternativa CORRETA:
Considerando esse contexto, avalie as seguintes asserções e a relação proposta entre elas.
I. Com base nas definições da NSF, a inovação em serviços é o resultado de pesquisa aplicada e do trabalho de desenvolvimento que envolva uma ou mais metas: Aplicar o conhecimento existente a problemas envolvidos na criação de um novo serviço ou processo, incluindo o processo de análise de viabilidade.
PORQUE
II. Muitas das características fundamentais do processo de inovação não diferem entre produtos e serviços.
Assinale a alternativa CORRETA:
Provas
Questão presente nas seguintes provas
Para efeito de definição da produção efetiva do
veículo de carga, no desenvolvimento das atividades
de distribuição física, foi adotado o modelo
matemático, referente ao cálculo que define a
quantidade “Viagem Mensal”, seguindo o estudo da
Associação Nacional do Transporte de Cargas e
Logística (NTC & Logística). De acordo com o
exposto, levou-se em consideração um tempo mais
dilatado para a carga e descarga do veículo. O
número de horas foi aumentado, uma vez que o
caminhão de distribuição caracteriza-se por executar
mais de duas entregas no destino, resultando em um
tempo de descarga, no mínimo, duplicado. Cada
processo de descarga prospera com o
desenvolvimento das seguintes atividades: i) chegada
ao armazém e estacionamento no pátio; ii)
apresentação ao gerente do depósito para informar
sobre a carga; iii) estabelecimento da plataforma ou
local de descarregamento; iv) estacionamento
posicionado para início do descarregamento do
produto; v) execução do descarregamento; (vi)
checagem do produto e recebimento da carga pelo
conferente do armazém; vii) fechamento do caminhão
e recebimento do canhoto da nota fiscal. Outra
característica observada é a velocidade do veículo.
Considerando o tempo de carga e descarga de 6
horas, a velocidade média dos caminhões pesados
em 60 km/h e, aplicando-se o cálculo, tem-se para o
primeiro intervalo percorrido (01 a 75 km):
Tempo carga/descarga = 6 horas, Velocidade = 60 km/h, Dias trabalhados/mês = 21 dias, Horas trabalhadas/dia = 8 horas.
Assinale a alternativa que apresenta a produção mensal (em quantidade de viagens) do veículo de carga:
Tempo carga/descarga = 6 horas, Velocidade = 60 km/h, Dias trabalhados/mês = 21 dias, Horas trabalhadas/dia = 8 horas.
Assinale a alternativa que apresenta a produção mensal (em quantidade de viagens) do veículo de carga:
Provas
Questão presente nas seguintes provas
Numa indústria fabricante de computadores pessoais,
o departamento de montagem de desktop compacto
tem quinze montadores. Cada um dos montadores
trabalha oito horas por dia e faz a montagem de 16
computadores por hora. A capacidade do
departamento de montagem, calculada pelo número
de desktop por dia, é de:
Provas
Questão presente nas seguintes provas
Cadernos
Caderno Container