Foram encontradas 50 questões.
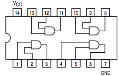
Considerando a figura abaixo e as condições descritas, marque a alternativa correta.

• Os pinos 12, 13 e 14 estão ligados a 5 V (vcc); • Os pinos 7, 9 e 10 estão ligados a 0 V (GND); • Pinos interligados: o 11 com 1; o 8 com 2; o 3 com 4; o 3 com 5. |
Provas
Em sistemas digitais, os circuitos lógicos podem ser de dois tipos: circuitos combinacionais ou circuitos sequenciais. Sobre os circuitos combinacionais, marque a opção incorreta.
Provas
Considerando as figuras 1 e 2, assinale a alternativa correta:
Figura 1
Figura 2
Provas
Está correto APENAS o que se afirma em:
I. Flip-flop é um componente puramente combinacional.
II. Circuitos Combinacionais são aqueles em que o sinal de saída depende única e exclusivamente das combinações dos sinais de entrada. Os circuitos deste tipo não possuem nenhum tipo de memória, ou seja, as saídas não dependem de nenhum estado anterior do circuito.
III. Embora uma porta lógica sozinha não possa armazenar informação, uma associação de portas pode resultar em um circuito com memória.
Provas
O circuito abaixo equivale a qual porta lógica?

Provas
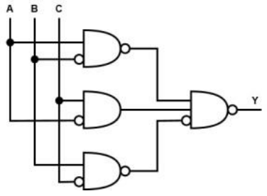
A figura abaixo representa um circuito digital, onde as entradas A, B e C são sinais lógicos. Encontre a expressão booleana correspondente à saída Y.

Provas
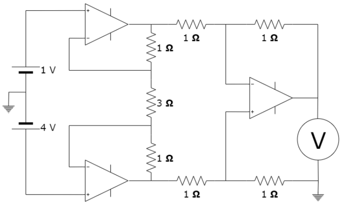
Calcule o valor apresentado pelo voltímetro para a saída do amplificador para instrumentação da figura abaixo:

Provas
Determine o valor aproximado da fonte VCC para que o valor de VCE do transistor de junção bipolar seja igual a 8,3 V.

Provas
Um diodo de silício possui um modelo elétrico equivalente, conforme o circuito a seguir:

Qual o valor da queda de tensão sobre o diodo de silício do circuito abaixo:

Provas
Um dos pontos que NBR 5410 trata é sobre a manutenção de redes elétricas em baixa tensão, incluindo a verificação do estado de quadros de distribuição e painéis. Sobre esses equipamentos, a norma afirma que, após a entrada em operação da instalação elétrica, o reaperto das conexões deve ser feito em no máximo:
Provas
Caderno Container