Foram encontradas 50 questões.
A manutenção de usuários no Windows 7 deve ser feita apenas por usuários com permissões especiais. Entre os tipos de usuários possíveis no Windows 7, o usuário com permissão para operação de criação e remoção de usuários é o
Provas
Uma instrução SQL, escrita para ser executada usando o MYSQL, que não gera um erro em sua execução é:
Provas
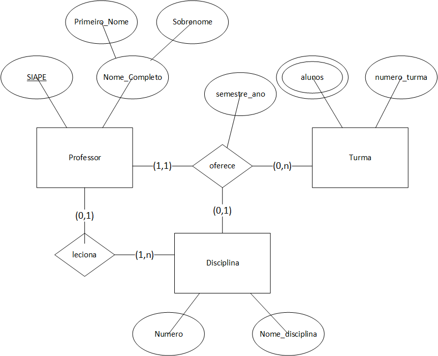
Analise o diagrama entidade-relacionamento a seguir.

Fonte: Comperve 2013
Sobre o diagrama, é correto afirmar que
Provas
Na linguagem Python, a string “K++++ufersa”, pode ser gerada usando a expressão
Provas
Para responder as questões 37 e 38 utilize o diagrama EER a seguir.
A tabela funcionario contém o registro dos empregados de uma empresa e a tabela ponto, faz o registro da entrada e saída de um usuário em um determinado dia, mantendo assim um controle de frequência dos funcionários.

Fonte: Comperve 2013
A criação de índices em tabelas de banco de dados é fundamental para otimização do processo de consulta a dados. Isso permite que o sistema de gerenciamento do banco de dados possa ir diretamente a uma tupla em vez de buscar uma por uma. Considerando o diagrama apresentado anteriormente, para criar um índice com a coluna data da tabela ponto, utiliza-se a expressão
Provas
Para responder as questões 37 e 38 utilize o diagrama EER a seguir.
A tabela funcionario contém o registro dos empregados de uma empresa e a tabela ponto, faz o registro da entrada e saída de um usuário em um determinado dia, mantendo assim um controle de frequência dos funcionários.

Fonte: Comperve 2013
Um administrador de banco de dados foi solicitado para elaborar uma consulta SQL que retorne o tempo de permanência do funcionário de nome “José Beltrano” durante o mês de dezembro de 2013. Considerando que o usuário só tem um registro de entrada e um de saída por dia de trabalho, para resolver o problema, é necessário escrever a instrução SQL
Provas
Analise o código Python a seguir.
def mistery(a,b="*"):
return(a<exp1>)
x=[[5,"-"],[4,"!"],[2]]
saida=""
for z in x:
saida+=mistery(<exp2>)
print(saida)
Para que o resultado da execução do código seja a string “-----!!!!**”, os textos <exp1> e <exp2> devem ser substituídos pelas expressões
Provas
Analise o código Python a seguir.
def f(x):
return pow(x,2)
def newfunc(function,*y):
v=[]
for i,e in enumerate(y):
v+=[function(e) if i%2==0 else 1]
return sum(v)
print(newfunc(f,4,1,3,2))
Após a execução do código, a saída é
Provas
Na linguagem Python, podemos definir funções anônimas também chamadas de funções inline, que permitem a construção de funções simples, normalmente associadas ao uso de uma única expressão. Para criação desse tipo de função, utilizamos a palavra chave
Provas
Analise o código Python a seguir.
v=[2,4,-3,2,1,4]
i=v[slice(2,5,2)]
s=0
for x in i:
s+=x
print(s)
Após a execução do código, o valor exibido para a variável s é
Provas
Caderno Container