Foram encontradas 719 questões.
Quando um arquivo em PDF é enviado para o birô, qual é o principal processo realizado por essa repartição no tratamento do arquivo?
Provas
Questão presente nas seguintes provas
Em uma realidade de múltiplos meios de comunicação à disposição dos usuários, os indivíduos se utilizam de várias mídias, da TV à internet, para estruturar e orientar suas relações sociais, afetivas, econômicas, políticas e culturais. Entre tantos estudiosos da área, o pesquisador Gustavo Cardoso (2006) denomina esse fenômeno de “modelo de comunicação em rede”, em que os “utilizadores” estabelecem uma “dieta” particular de mídia para alcançar seus objetivos. Acerca da realidade de abundância de mídias e usos midiáticos diversificados, é INCORRETO afirmar que:
Provas
Questão presente nas seguintes provas
Considere o equilíbrio químico:
!$ [ Co (H_2 O)_6]^{2+}_{(aq)} + 4 Cl_{(aq)}^{-} \leftrightarrows [CoCl-4]^{2-}_{(aq)} + 6H_2 O_{(I)}\\Hexaaquocobalto\,(II)\,\,\,\,\,\,\,\,\,\,\,\,\,\,\,\,\,\,\,\,\,\,\,\,\,\,\,\,\,\,\,\,\,tetraclorocobalto\,(II)\\(Cor\,rosa)\,\,\,\,\,\,\,\,\,\,\,\,\,\,\,\,\,\,\,\,\,\,\,\,\,\,\,\,\,\,\,\,\,\,\,\,\,\,\,\,\,\,\,\,\,\,\,\,\,\,\,\,\,\,\,\,\,\,\,\,\,\,\,\,\,\,\,\,\,\,\,\,\,\,\,\,\,\,\,\,\,\,\,\,\,(Cor\,azul) !$
É CORRETO afirmar que:
Provas
Questão presente nas seguintes provas
A eletroforese, técnica largamente utilizada em laboratório, serve para:
Provas
Questão presente nas seguintes provas
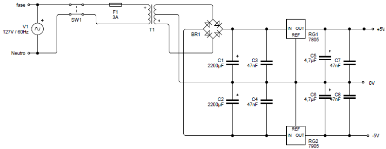
O circuito a seguir refere-se a uma fonte de tensão regulada e simétrica de ±5VCC. Suponha um trafo, cujo secundário seja de 7,5+7,5VRMS, e a queda de tensão em cada diodo retificador seja de 1,0 V. Suponha também que os capacitores eletrolíticos (polarizados) têm tensão de isolação de 25V e os demais possuem tensão de isolação de 100V. Com base nessa descrição, é INCORRETO dizer:

Provas
Questão presente nas seguintes provas
Um projeto editorial deve conter, entre outros elementos:
I. Apresentação, objetivos, política editorial.
II. Política editorial, conselho editorial, perfil de público-alvo.
III. Conselho editorial, setor de conservação, plano de cargos e salários.
II. Política editorial, conselho editorial, perfil de público-alvo.
III. Conselho editorial, setor de conservação, plano de cargos e salários.
Provas
Questão presente nas seguintes provas
Pode-se verificar abaixo três equações químicas:
I. !$ 3NO_2 + H_2 O \rightarrow 2HNO_3 + NO !$
II. !$ 2AgNO_3 + 2NaOH \rightarrow Ag_2 O + NaNO_3 + H_2O !$
III. !$ CaCO_3 \rightarrow CaO + CO_2 !$
Assinale a alternativa em que ocorre óxido redução.
Provas
Questão presente nas seguintes provas
Entre os objetivos dados apresentados no Plano da Secretaria da Economia Criativa, lançado pelo Ministério da Cultura em 2011, encontra(m)-se:
I. Promover a educação para as competências criativas por meio da qualificação de profissionais capacitados para a criação e gestão de empreendimentos criativos.
II. Articular e conduzir o processo de mapeamento da economia criativa do Brasil, com o objetivo de identificar vocações e oportunidades de desenvolvimento local e regional.
III. Apoiar a alavancagem da exportação de produtos criativos.
IV. Promover o requerimento de patentes e o licenciamento de produtos criativos brasileiros no mercado internacional.
Assinale a OPÇÃO que contém as afirmativas CORRETAS:
Provas
Questão presente nas seguintes provas
O uso de contraste de baixa osmolaridade é considerado como obrigatório nas seguintes situações, EXCETO:
Provas
Questão presente nas seguintes provas
Henri Cartier-Bresson foi um dos nomes mais importantes da história da fotografia. Ele buscava sempre o alinhamento geométrico, sem o qual “a fotografia estaria sem forma e sem vida”. Além desse aspecto estético, a técnica bressoniana valoriza fundamentalmente que outro elemento?
Provas
Questão presente nas seguintes provas
Cadernos
Caderno Container