Foram encontradas 45 questões.
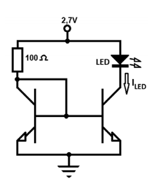
Considere o circuito:

O valor da corrente no LED é:
Provas
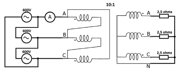
O transformador abaixo possui 10% de perdas em relação à potência total do secundário:

A corrente desconhecida no enrolamento de 12V é:
Provas
Na figura, a seguir, um transformador com o primário ligado em triângulo é alimentado com 600V fase-fase. Seu secundário está ligado em estrela e tem uma relação de transformação de 10:1. Conectado ao secundário há uma carga em estrela com três resistores de 2,5Ω.

A corrente de linha no primário é igual a:
Provas
Considere o gráfico e a figura:

Estão CORRETAS as afirmativas, EXCETO:
Provas
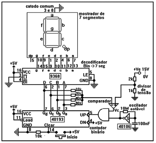
Considere o circuito:

A função desempenhada pelo circuito é:
Provas
- EletrotécnicaCircuitos Lógicos e Álgebra Booleana em Eletrotécnica
- EletrônicaEletrônica Digital em Eletroeletrônica
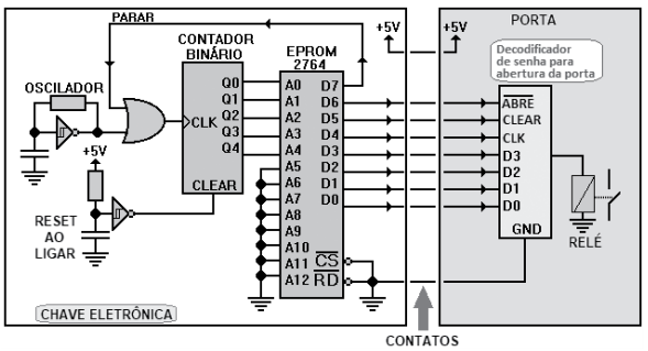
Um técnico em eletrônica criou o circuito que injeta uma senha digital em uma porta eletrônica.
Uma vez decodificada a senha, abre-se uma fechadura controlada pelos contatos de um relé.

A sequência de sinais mostrada a seguir é enviada ao circuito de controle de abertura da porta (dígito mais significativo primeiro):

Fonte: Simulador eletrônico próprio.
Sabendo que o técnico usou latch’s sensíveis à borda de subida, a senha enviada ao circuito de decodificação é:
Provas
Analise o circuito considerando a tensão direta do diodo em 0,7V.

O valor da tensão de saída Vs é igual a:
Provas
Considere que o diodo Zener 1N4742 de 12 V e 1 W nominais tem as seguintes características:
VZmáx. = 12,3 V @ 62 mA VZ nominal = 12 V VZ mín. = 11,7 V @ 1 mA
A carga a ser ligada à tensão estabilizada do Zener tem as seguintes características:
I RLmáx = 30,8 mA IRLmín = 6,4 mA
A tensão do capacitor de filtro que alimenta este circuito tem as seguintes tensões máxima e mínima:
VCmáx = 21 V VCmín = 17 V

O valor recomendado do resistor limitador RZ no circuito de fonte de alimentação acima, para polarizar o diodo Zener dentro da sua área de trabalho segura, considerando as variações de corrente de carga e da tensão do capacitor é igual a:
Provas
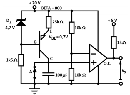
O circuito abaixo inicia com a chave A colocando o capacitor de 100µF em curto (Vc = 0V).

Desde a abertura da chave A, o tempo necessário para que o comparador de coletor aberto apresente 5V em sua saída é:
Provas
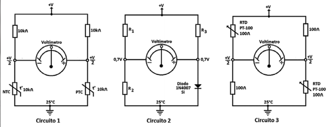
Na figura abaixo, há três circuitos medidores de temperatura valendo-se de diferentes sensores. A 25°C os ponteiros estão ao centro (voltímetros com ponteiro de zero central).

Se a temperatura desses sistemas subir para 45°C, os ponteiros se deslocarão respectivamente para a direções mostradas em:
Provas
Caderno Container