Foram encontradas 50 questões.

Provas

Provas

Provas

Provas
Considere o diagrama Entidade Relacionamento (ER) fornecido a seguir representando o domínio de informações associado à Gestão Acadêmica Universitária.

Considere também a reprodução do script MySQL automaticamente gerado a partir de uma ferramenta CASE apresentado nos quadros a seguir.

Quanto ao diagrama e ao código apresentados, é correto afirmar:
Provas
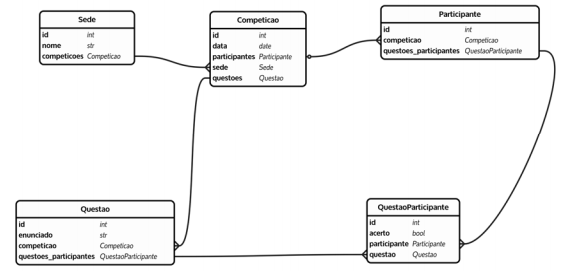
Considere o diagrama Entidade Relacionamento fornecido a seguir representando o domínio de informações sobre a gestão de uma competição de programadores.

Com base no diagrama fornecido, suponha o objetivo de se realizar o seu mapeamento para um banco de dados Relacional normalizado e analise as seguintes afirmativas.
I Se o objetivo for permitir que um ‘Participante’ esteja vinculado com mais de uma ‘Competicao’, é necessário criar uma tabela adicional.
II A entidade ‘QuestaoParticipante’ deve dar origem a duas tabelas adicionais para garantir consistência entre o diagrama e o banco de dados.
III Se o objetivo for permitir que uma mesma ‘Questao’ possa ser utilizada em diferentes instâncias de ‘Competicao’, uma possível solução seria: 1) alterar a cardinalidade do relacionamento entre ‘Questao’ e ‘Competicao’, e 2) acrescentar um novo relacionamento do tipo (1:N) entre ‘QuestaoParticipante’ e ‘Competicao’.
Está(ão) correta(s)
Provas
Considere o esquema de banco de dados SQL fornecido a seguir para responder à questão.

Considere o objetivo da gestão acadêmica da instituição de produzir um gráfico com a seguinte informação:

Supondo que a nota mínima para aprovação seja 5, a consulta SQL que corretamente recupera as informações para produzir o gráfico solicitado é
Provas
Considere o esquema de banco de dados SQL fornecido a seguir para responder à questão.

Provas
O psql é um cliente no modo terminal do PostgreSQL, que permite digitar comandos interativamente, submetê-los para o PostgreSQL e ver os resultados. Um dos comandos usuais na administração de banco de dados é a conexão via SSH para acessar uma base de dados do PostgreSQL. Em relação ao assunto, considere o comando seguinte.
psql -h a.ufpa.br -p 5435 -d administrativo -U cliente –W
Supondo que o comando acima é válido, isto é, permite uma conexão em uma base de dados PostgreSQL, é correto afirmar sobre ele:
Provas
Uma das questões fundamentais relacionadas aos SGBDs é a recuperação de dados, que é extremamente importante quando dados são excluídos erroneamente ou mesmo corrompidos. Nesse contexto, o MySQLDUMP é uma ferramenta padrão do MySQL para efetuar backups lógicos disponibilizados na sua instalação. Em relação ao assunto, considere o comando seguinte.
mysqldump -h 192.168.1.42 -u dba –p --opt --routines --triggers administrativo > backup.sql
Supondo que o comando acima é válido, isto é, realiza um backup de uma base de dados MySQL com sucesso, é correto afirmar sobre ele:
Provas
Caderno Container