Foram encontradas 1.455 questões.
Na resolução da questão, considere a Figura 7 a seguir.

Figura 7: Circuito da questão.
Provas
Questão presente nas seguintes provas
A Figura 6 mostra o circuito Chopper step-up
(boost) básico, onde V1 = 50 V, Vo = 75 V, L = 2
mH, R = 2 Ω e Ton = 1 ms. A frequência de
chaveamento em Hz desse circuito é

Figura 6: Circuito da questão.

Figura 6: Circuito da questão.
Provas
Questão presente nas seguintes provas
O circuito retificador de meia-onda da Figura 5 tem vs(t) = 150sen(377t) V e uma resistência R = 15 Ω. Os valores da
corrente média na carga e do fator de potência do circuito são, respectivamente,
Figura 5: Circuito da questão.
Figura 5: Circuito da questão.Provas
Questão presente nas seguintes provas
O circuito da Figura 4 ilustra o Circuito Equivalente de um transformador prático monofásico de dois enrolamentos. Com
relação a esse circuito, assinale a afirmativa incorreta.

Figura 4: Circuito da questão.

Figura 4: Circuito da questão.
Provas
Questão presente nas seguintes provas
Considere o circuito da Figura 3:
Figura 3: Circuito da questão.
A LTK na malha 1 e na malha 2 possuem, respectivamente, as seguintes expressões:
Figura 3: Circuito da questão. A LTK na malha 1 e na malha 2 possuem, respectivamente, as seguintes expressões:
Provas
Questão presente nas seguintes provas
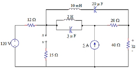
No circuito da Figura 2, um longo tempo após todas as tensões atingirem o regime permanente cc, quando já há um
indutor entre os terminais x e y, o valor de V0 é
Figura 2: Circuito da questão.
Figura 2: Circuito da questão.Provas
Questão presente nas seguintes provas
A resposta natural do circuito ilustrado na Figura 1 é v(t) =
para t≥0. Quando
o capacitor é 50nF, os valores da indutância L e do resistor R são, respectivamente,
Figura 1: Circuito da questão.
Figura 1: Circuito da questão.Provas
Questão presente nas seguintes provas
Sabendo que: R1= 100 OHMS; R2= 50 OHMS; e R3 200 OHMS, calcule a resistência equivalente do circuito abaixo:


Provas
Questão presente nas seguintes provas
Segundo a Associação Brasileira de Normas Técnicas (ABNT), o símbolo
é a indicação de:
Provas
Questão presente nas seguintes provas
Um Projeto de Engenharia é composto de uma parte
gráfica e uma parte escrita. Assinale a alternativa que
contempla corretamente as partes de um projeto de
engenharia.
Provas
Questão presente nas seguintes provas
Cadernos
Caderno Container