Foram encontradas 30 questões.
Na base 10, o número 1100,10(2) tem, como equivalente,
Provas
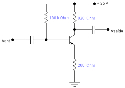
O transistor do circuito abaixo possui um hfe igual a 80.

O valor da tensão entre o coletor e a terra é, portanto,
Provas
Considere o circuito abaixo, admitindo VBE = 0,7 V.

Nesse caso, o valor da tensão Ve é, aproximadamente,
Provas
No circuito abaixo, os diodos são ideais, com Vdiodo = 0,7 volts.

O valor da corrente que passará pelo diodo é, aproximadamente,
Provas
O circuito abaixo apresenta tensão sobre o zener de 10 volts e uma resistência de carga igual a 1 k\( \Omega \).

O valor crítico da resistência R do circuito é
Provas
O secundário de um transformador apresenta uma tensão de 40 V, como é mostrado na figura abaixo.

Considerando-se a figura, o valor da corrente de carga (c.c.) e a corrente média retificada que atravessam o diodo são, respectivamente,
Provas
Considere a figura abaixo.

Nesse caso, a expressão final simplificada para o circuito é
Provas
Deseja-se corrigir um sistema de 20 kVA, 60 Hz, 380 V, que possui um fp = 0,85 (atrasado) para um fp = 0,96 (atrasado). Para isso, o banco de capacitores que deve ser inserido no sistema é aproximadamente,
Provas
Um capacitor de 2 μF é ligado em paralelo a um indutor de 1 mH, com uma tensão CA aplicada de 110 V.
A freqüência de ressonância aproximada do circuito, em hertz, é, aproximadamente,
Provas
Considere os equipamentos abaixo relacionados para uma residência e o custo de 1kWh igual a R$ 0,20.
|
Equipamento |
Potência (W) |
Tempo de uso diário (h) |
|
Ar-condicionado |
9.000 | 10 |
|
Freezer |
700 | 12 |
|
Televisor |
300 | 8 |
|
Chuveiro elétrico |
3.000 | 2 |
|
Computador |
400 | 9 |
|
Lâmpadas |
300 | 10 |
O custo mensal (de 30 dias) de energia dessa residência, em reais, é de, aproximadamente,
Provas
Caderno Container