Foram encontradas 50 questões.
Observe o código em R a seguir.
x <- c(5:10, 5)
y = c( 5**3, 125^(1/3), 9 %% 2 )
z = sum(x,y)
Após a execução do código, o valor da variável “z” será
Provas
Provas
Provas
- Fundamentos de ProgramaçãoAnálise Assintótica (Notação Big-O)
- Fundamentos de ProgramaçãoComplexidade
I f(n) = Θ(g(n)) e g(n) = Θ(b(n)), logo f(n) = Θ(b(n)) II f(n) = O(g(n)) se e somente se g(n) = Ω(f(n)) III f(n) = O(g(n)) se e somente se g(n) = O(f(n)) IV f(n) = O(g(n)) e g(n) = O(b(n)), logo f(n) = Ω(b(n))
Em relação ao exposto, estão corretas as afirmativas
Provas
- Fundamentos de ProgramaçãoAlgoritmosFatorial e Fibonacci
- Fundamentos de ProgramaçãoComplexidade
- Fundamentos de ProgramaçãoRecursividade
Analise os dois algoritmos a seguir:
Algoritmo1: Algoritmo2:
função algo(n) função algo(n)
se n < 2 então i <- 1
retorne n j <- 0
caso contrário para k de 1 até n faça
retorne algo(n - 1) + algo(n - 2) x <- i + j
i <- j
j <- x
retorne j
Em relação aos algoritmos expostos, é correto afirmar que
Provas
Observe o código em Ruby a seguir.
#!/usr/bin/ruby
b = 11 / 2
a = 0
while a < b
a = a + ( b / 2.0 )
end
print a, "\n"
Após a execução do código, o valor da variável “a” impresso na tela será
Provas
- Fundamentos de ProgramaçãoAlgoritmosAlgoritmos de Ordenação
- Fundamentos de ProgramaçãoAnálise Assintótica (Notação Big-O)
Provas
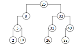
Considere a representação da árvore binária abaixo.

Sobre essa representação é correto afirmar que
Provas
Disciplina: TI - Organização e Arquitetura dos Computadores
Banca: UFRN
Orgão: UFRN
Tomando como base a arquitetura básica de um computador, considere as seguintes afirmativas:
I os dados e instruções a serem processados pela CPU precisam estar na memória. II o barramento: universal serial bus é um barramento interno para comunicação entre a CPU e a memória principal. III certos dispositivos de hardware acessam a memória principal para leitura e escrita, independentemente da CPU. IV da memória, os dados são transferidos para a CPU através de fios paralelos de comunicação, chamados de registradores de dados.
Em relação ao exposto, estão corretas as afirmativas
Provas
Considerando as disposições previstas na Lei nº 8.112/90, analise as afirmativas a seguir.
I Será concedido auxílio-moradia ao servidor, mesmo que o seu cônjuge ou companheiro ocupe imóvel funcional.
II O valor do auxílio-moradia não poderá superar vinte por cento da remuneração de Ministro de Estado.
III O servidor não fará jus a diárias quando o deslocamento da sede constituir exigência permanente do cargo.
IV O servidor que receber diárias e não se afastar da sede, por qualquer motivo, fica obrigado a restituí-las integralmente, no prazo de cinco dias.
De acordo com o disposto na referida lei, estão corretas as afirmativas
Provas
Caderno Container