Foram encontradas 110 questões.

Provas

Provas

Provas
Provas
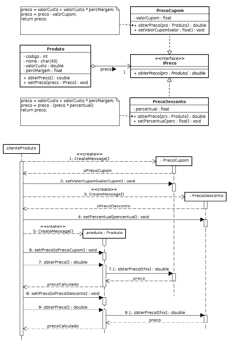
Sobre os padrões de projeto para distribuição de responsabilidades, GRASP (General Responsability Assignment Software Patterns), analise as afirmativas.
- Polimorfismo (Polymorphism) – Problema: Como tratar alternativas com base em tipo? Solução: Quando alternativas ou comportamentos relacionados variam segundo o tipo (classe), atribua a responsabilidade pelo comportamento aos tipos para os quais o comportamento varia, usando operações polimórficas.
- Especialista de Informação (Information Expert) – Problema: qual é o princípio geral de atribuição de responsabilidade a objetos? Solução: Atribua a responsabilidade ao especialista na informação, à classe que tem a informação necessária para satisfazer a responsabilidade.
- Controlador (Controller) – Problema: qual é o primeiro objeto, além da camada de IU (interface de usuário), que recebe e coordena uma operação do sistema? Solução: Atribua a responsabilidade a uma classe que represente uma das seguintes escolhas: 1) o sistema global, um objeto raiz ou um dispositivo dentro do qual o software está sendo processado; 2) um cenário de um caso de uso dentro do qual ocorre o evento do sistema.
Está correto o que se afirma em
Provas
- LinguagensJava
- Paradigmas de ProgramaçãoOrientação a ObjetosOrientação a Objetos: Herança
- Paradigmas de ProgramaçãoOrientação a ObjetosOrientação a Objetos: Interfaces
Considere os elementos da linguagem Java abaixo:
interface I { }
class A implements I { }
class B extends A { }
class C extends B { }
e as declarações abaixo:
A a = new A( );
B b = new B( );
Assinale a alternativa que apresenta a declaração que irá compilar e executar sem erros.
Provas
Provas
Provas
Considere o código HTML/PHP que segue.

Sobre esse código, analise as afirmativas.
I - As duas instruções if (isset($_POST["btnCalcular"])) tem por objetivo verificar se o botão btnCalcular foi o responsável pela submissão da requisição GET.
II - O primeiro bloco de instrução PHP tem por objetivo realizar uma consulta à tabela financiamento em um banco de dados, enquanto o segundo bloco tem por finalidade realizar cálculos aritméticos e apresentar os dados submetidos e os calculados.
III - O navegador web é responsável por fazer a interpretação do código PHP, mas a instrução SELECT de consulta é executada pelo SGDB utilizado.
Provas
Provas
Caderno Container