Foram encontradas 60 questões.
A lei de Ohm estabelece que:
Provas
Para sinais de alta frequência os capacitores e indutores são, respectivamente, equivalentes a:
Provas

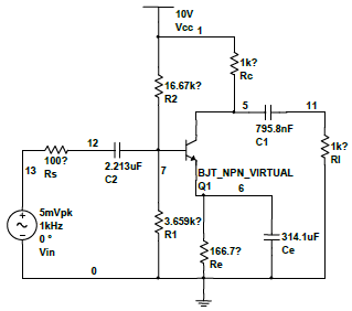
Para o circuito a função do capacitor Ce é:
Provas

Para o circuito o valor da tensão sobre o resistor R2 é:
Provas

Para o circuito o valor da corrente que flui através de R3 é:
Provas
A Lei de Kirchoff de Corrente estabelece que:
Provas

Para o circuito o valor da corrente que flui através do resistor R3 é:
Provas
O campo magnético não pode ser produzido por:
Provas
A norma da ABNT que trata sobre a segurança em instalações elétricas é:
Provas
Com um osciloscópio mediu-se o valor de pico a pico de 360V de uma tensão com forma onda senoidal. Esta mesma medida foi feita com um voltímetro. O valor indicado no voltímetro será aproximadamente:
Provas
Caderno Container