Foram encontradas 60 questões.
Considere o circuito constituído por uma fonte de alimentação e duas resistências conforme ilustrado na figura abaixo. Este dispositivo é utilizado para acionar uma determinada carga RL.

Avalie as informações a seguir:
I. Ao curto-circuitar os terminais A e B, a corrente que circulará pelo circuito será idealmente infinita, já que a resistência RL é nula.
II. A tensão do circuito equivalente de Thévenin é de 6 V.
III. A máxima transferência de potência para a carga RL ocorrerá quando o seu valor for igual a 2,4 Ω.
É correto o que se afirma em:
Provas
Considerando-se uma rede monofásica de 100 V e um conjunto de lâmpadas idênticas com especificação nominal de 100 V / 100 W, uma equipe de técnicos em eletricidade fez as afirmações seguintes:
I. Ao conectar duas lâmpadas em série, a potência de cada lâmpada cai pela metade da nominal (50 W).
II. Ao conectar uma lâmpada em uma rede de 200 V, a potência consumida pela lâmpada será o dobro (200 W).
III. Independente da conexão, série ou paralelo, a potência consumida por cada lâmpada será de 100 W.
É correto o que se afirma em:
Provas
Os motores de indução trifásicos podem ser acionados por diversos mecanismos de partidas, os quais apresentam características específicas em termos de desempenho, custo, eficiência, entre outros.
Avalie as seguintes informações e indique a alternativa correta:
I. Os inversores de frequência modulados por largura de pulso podem fornecer ao motor de indução tensões com amplitude e frequência ajustáveis, permitindo, dessa forma, aplicar estratégias de controle de torque e velocidade.
II. Os soft-starters se caracterizam pela possibilidade de ajustar eletronicamente a amplitude da tensão de acionamento, permitindo uma partida suave com corrente reduzida. Entretanto, este dispositivo não permite a variação de frequência da tensão de acionamento, tornando-o inadequado para realizar um controle para amplas faixas de velocidade do motor de indução trifásico.
III. A partida por chaves compensadoras é realizada por meio da comutação de taps de um autotransformador, permitindo regular a tensão de acionamento de motor de indução e reduzir a corrente de partida.
Provas
Um motor de indução trifásico apresenta os seguintes dados de placa: tensão de alimentação de 220/380 V; 38/22 A; 60 Hz, 1755 rpm. Assinale a alternativa correta:
Provas
Os motores de indução trifásicos são amplamente aplicados em diversos setores elétricos em função de sua simplicidade construtiva, baixa manutenção e baixo custo. Um técnico de eletricidade acionou um motor de indução trifásico de 6 polos, à carga nominal, diretamente da rede de alimentação trifásica de 60 Hz. Assinale a alternativa que revela uma leitura de velocidade que está dentro dos padrões de funcionamento normal do motor.
Provas
Uma determinada carga é acionada por uma rede elétrica monofásica. Um técnico em eletricidade realizou as medições de tensão e corrente por meio de um osciloscópio, obtendo a forma de onda ilustrada na figura abaixo. As escalas de tensão e corrente são de 100 V e 1 A por valor unitário, respectivamente.

Avalie as informações a seguir.
I. A impedância equivalente apresenta característica resistiva-indutiva.
II. A tensão está 60º atrasada em relação à corrente.
III. O fator de potência é maior que 1,0.
É correto o que se afirma em:
Provas
O indutor é um componente dos circuitos elétricos que armazena energia na forma de campo magnético. São utilizados em diversas aplicações como: bobinas de ignição automotiva, reatores de lâmpadas fluorescentes, dispositivos de proteção de sistemas elétricos de potência, entre outros. A sua estrutura mais básica consiste em um fio condutor enrolado na forma de bobina. Avalie as informações a seguir.
I. A indutância de um indutor aumenta com o aumento do número de espiras da bobina.
II. A indutância de um indutor ideal não é influenciada pela tensão ou corrente aplicada em seus terminais.
III. O indutor é um elemento que se opõe à variação de tensão.
É correto o que se afirma em:
Provas
Os capacitores são dispositivos armazenadores de energia amplamente utilizados em aplicações elétricas e eletrônicas, tais como sistema de rádio e TV para sintonia de sinais, câmera fotográfica para o disparo de flash, fontes de alimentação, inversores de frequência para acionamento de motores elétricos, entre outros. A estrutura de um capacitor é basicamente composta por duas placas condutoras separadas por um dielétrico, conforme ilustrada na figura abaixo.

Sobre os capacitores, assinale a alternativa correta:
Provas

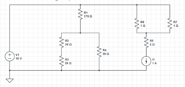
Para o circuito da figura acima, qual o valor da corrente elétrica fornecida pela fonte de 10 V?
Provas

Para o circuito da figura acima, qual o valor da corrente elétrica que passa no resistor R4?
Provas
Caderno Container