Foram encontradas 40 questões.
Em relação ao Regime Disciplinar do Servidor Público da União, Lei N.º 8.112/1990, numere as colunas de acordo com as informações.
1 - Observar as normas legais e regulamentares.
2 - Proceder de forma desidiosa.
3 - O servidor não poderá ser remunerado pela participação em órgão de deliberação coletiva.
4 - Destituição de cargo em comissão.
( ) Proibição
( ) Acumulação
( ) Penalidade
( ) Dever
Marque a sequência correta.
Provas
O esquema eletrônico abaixo utiliza diversos componentes analógicos.

De acordo com o esquema, analise as afirmativas.
I - A resistência R2 evita um curto-circuito durante a saturação de T2.
II - O diodo D1 protege o relé ca1.
III - O diodo D2 tem a função de aumentar a margem de ruído durante o funcionamento do circuito.
IV - Com a chave Ch1 fechada, o capacitor C1 carrega com o valor da tensão da fonte Vcc.
Está correto o que se afirma em
Provas
Leia atentamente a tira a seguir e responda à questão.

Sobre o uso de pronomes na tira, assinale a afirmativa correta.
Provas
Leia atentamente a tira a seguir e responda à questão.

Analise as afirmativas abaixo referentes à construção de sentido da tira.
I - Nessa tira, o efeito de humor se estabelece pela contradição entre a expressão vida inteligente, empregada no primeiro quadrinho, e a fala do personagem no segundo quadrinho.
II - A fala, no último quadrinho, associada à expressão fisionômica dos personagens, confirma a descoberta de que trata o primeiro quadrinho.
III - O autor critica, explicitamente, a audiência dispensada ao programa televisivo Big Brother.
IV - Na fala do personagem, segundo quadrinho, ironiza-se a alienação provocada pelo programa televisivo Big Brother.
Estão corretas as afirmativas
Provas
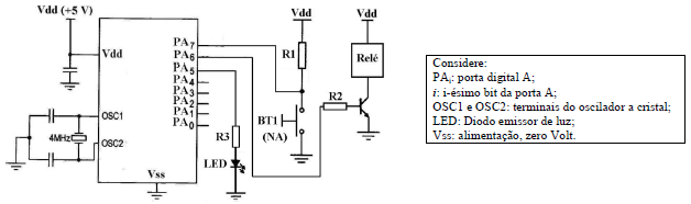
A figura abaixo mostra um sistema de microcontrolador, no qual estão ligados uma botoeira de comando (BT1), um LED de sinalização e um relé comandado por um transistor.

Em relação ao esquema e ao funcionamento do microcontrolador, assinale a afirmativa INCORRETA.
Provas
Em relação aos transformadores elétricos, analise as afirmativas.
I - As perdas por Foucault no transformador variam em função da carga.
II - Para uma mesma potência, um transformador com pior regulação proporciona uma corrente de curto-circuito menor no seu secundário.
III - Com o valor da impedância percentual, é possível estimar o valor da tensão aplicada no primário para o ensaio de curto-circuito do transformador.
IV - Para um transformador monofásico de 100 V na baixa tensão, com uma potência de 10 kVA e impedância de 5%, a corrente de curto-circuito é 1,1 kA.
Está correto o que se afirma em
Provas
A planilha abaixo foi desenvolvida no LibreOffice Calc 4.0.4 (Idioma Português) em sua configuração padrão de instalação.

De acordo com a figura, assinale a equação que NÃO resulta no valor expresso na célula B4.
Provas
Leia atentamente a tira a seguir e responda à questão.

Sobre as condições de produção dessa tira, marque V para as afirmativas verdadeiras e F para as falsas.
( ) O nível de linguagem utilizado pelos personagens está de acordo com a informalidade da situação.
( ) Nessa tira, o autor tem como intencionalidade principal provocar humor.
( ) O uso de expressões da oralidade está inadequado ao contexto situacional.
( ) As falas dos personagens estão organizadas de acordo com a norma culta da língua.
Assinale a sequência correta.
Provas
Sobre conceitos de Hardware, marque V para as afirmativas verdadeiras e F para as falsas.
( ) O Barramento Universal Serial (USB) pode ser utilizado para conectar, ao computador, diversos dispositivos como mouse e teclado.
( ) Os discos rígidos sólidos, chamados de SSD, são uma alternativa aos discos rígidos magnéticos.
( ) O pen drive é um tipo de memória volátil.
( ) Uma das funções da placa de vídeo em um computador é auxiliar na exibição de gráficos no monitor.
Assinale a sequência correta.
Provas
Sobre alguns itens avaliados na etapa de projeto de sistemas de proteção contra descargas atmosféricas diretas, assinale a afirmativa correta.
Provas
Caderno Container