Foram encontradas 524 questões.
Sobre modulação AM e FM, assinale a alternativa INCORRETA.
Provas
A respeito de modulação AM e FM, assinale a alternativa INCORRETA.
Provas

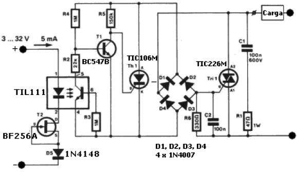
A respeito do circuito representado na figura acima, é correto afirmar que
Provas

A respeito do circuito representado na figura acima, é correto afirmar que
Provas
A respeito de um circuito comparador utilizando amplificadores operacionais, é correto afirmar que, quando a tensão na entrada não inversora
Provas
A respeito dos condutores de aterramento, é correto afirmar que
Provas
A respeito do condutor de proteção das instalações elétricas, assinale a alternativa correta.
Provas
A respeito de máquinas elétricas, assinale a alternativa INCORRETA.
Provas
A forma de onda, apresentada a seguir, é a representação de uma tensão observada na tela de um osciloscópio.

A respeito da forma de onda acima apresentada, assinale a alternativa INCORRETA.
Provas
Considere o diagrama eletrônico abaixo.

A respeito do diagrama eletrônico acima, assinale a alternativa INCORRETA.
Provas
Caderno Container