Foram encontradas 40 questões.
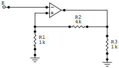
Considere o AO ideal e que seja aplicada à entrada Euma tensão igual 2√2sen (ωt) V. 
O valor da corrente de saída do AO é igual a:

O valor da corrente de saída do AO é igual a:
Provas
Questão presente nas seguintes provas
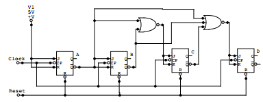
Analise o circuito, admitindo o uso de portas TTL e as
saídas ABCD inicialmente zeradas.

Após 5 pulsos de relógio, o estado das saídas ABCD é igual a:

Após 5 pulsos de relógio, o estado das saídas ABCD é igual a:
Provas
Questão presente nas seguintes provas
Diodos podem ser construídos fazendo-se uma junção
semicondutor–metal, cuja característica principal é o
tempo de recuperação reverso reduzido.
Tais dispositivos são conhecidos pelo nome:
Provas
Questão presente nas seguintes provas
Considere um conversor D/A unipolar de 8 bits que apresenta tensão de saída igual a 0,6 V para a entrada 14h.
A resolução e a tensão de fundo de escala desse CDA são, respectivamente, iguais a:
Provas
Questão presente nas seguintes provas
Considere o circuito a seguir, em que a fonte V1 fornece
um sinal senoidal eficaz de 12 V e os resistores R1 e R2
são sensores de massa e peso, cujas características são
mostradas, operando nos pontos Ae B, respectivamente.

O valor de pico da tensão em R1 é igual a:

O valor de pico da tensão em R1 é igual a:
Provas
Questão presente nas seguintes provas
Analise o gráfico que apresenta o diagrama de Bode de um filtro. A escala horizontal é de frequência.

Com base nesse gráfico, avalie as afirmativas a seguir. I. O diagrama representa um filtro passa-faixa. II. As frequências de corte são 200 Hz e 5 KHz, aproximadamente. III. Em 1 KHz, a atenuação é máxima. IV. Em 100 KHz, o sinal de saída tem a mesma amplitude do sinal de entrada. Estão corretas as afirmativas:

Com base nesse gráfico, avalie as afirmativas a seguir. I. O diagrama representa um filtro passa-faixa. II. As frequências de corte são 200 Hz e 5 KHz, aproximadamente. III. Em 1 KHz, a atenuação é máxima. IV. Em 100 KHz, o sinal de saída tem a mesma amplitude do sinal de entrada. Estão corretas as afirmativas:
Provas
Questão presente nas seguintes provas
São características de um amplificador operacional
ideal, EXCETO:
Provas
Questão presente nas seguintes provas
O ângulo de condução dos diodos de um retificador
trifásico de onda completa não controlado com carga
resistiva é igual a:
Provas
Questão presente nas seguintes provas
- EletrotécnicaCircuitos Lógicos e Álgebra Booleana em Eletrotécnica
- EletrônicaEletrônica Digital em Eletroeletrônica
Considere a função lógica S1=((A(AB)’)’.((AB)’B)’)’ dada.
Aplicando-se a álgebra de Boole, encontra-se a função
equivalente:
Provas
Questão presente nas seguintes provas
Analise as afirmações a respeito de circuitos
combinatórios e sequenciais digitais.
I. A saída atual de um circuito combinacional
depende exclusivamente dos estados atuais de
suas entradas.
II. Tanto os circuitos combinatórios quanto os
sequenciais contêm elementos de memória.
III. A saída atual de um circuito sequencial depende
dos estados atuais de suas entradas e também
de estados passados delas.
IV. O flip-flop RS elementar é o elemento básico de
construção dos circuitos combinatórios.
Estão corretas as afirmativas:
Provas
Questão presente nas seguintes provas
Cadernos
Caderno Container