Foram encontradas 130 questões.
As queimadas degradam o solo e desequilibram o ecossistema, alterando o ciclo de carbono e o ciclo hidrológico. Isso ocorre porque
Provas
A figura abaixo representa mamíferos extintos, cujos fósseis foram descobertos em diversos municípios de Alagoas: preguiça gigante, tigre dente de sabre, toxodonte, tatu gigante, mastodonte, paleolhama. Esses animais viveram no Pleistoceno, em diversas partes da América. Os fósseis foram encontrados em sítios paleontológicos, em função de um período de estiagem prolongada na região, a partir de 2011.

Museu Paleontológico de Maravilha “Otaviano Florentino Ritir” – Arte Valdo Lima, 2007
A extinção desses animais, na nossa região, está diretamente relacionada com
Provas
A diferença dos quadrados de dois inteiros positivos cuja diferença é igual a 3 é
Provas
Apesar de considerarmos a Grécia Antiga o seu berço [...] não se pode ainda falar em democracia, porquanto esta é caracterizada não pelo governo das leis, mas pela participação do povo no governo, o que ainda estava longe de ser verificado naquele estágio.
KIBRIT, Orly. O ideal de Sólon e a democracia
na Grécia Antiga. Revista SJRJ, Rio de Janeiro, v. 19, n. 33, p. 143-148. abr. 2012 (adaptado).
A crítica à democracia grega se refere ao fato de que
Provas
Segundo o filósofo Michel Foucault “O controle da sociedade sobre os indivíduos não opera simplesmente pela consciência ou pela ideologia, mas começa no corpo e com o corpo. Foi no biológico, no somático, no corporal que, antes de tudo, investiu a sociedade capitalista. O corpo é uma realidade biopolítica”.
Microfísica do poder. Rio de Janeiro: Graal, 1986, p. 80.
Então, se o corpo é uma realidade biopolítica, conforme acredita Foucault, como esse corpo deve ser visto na atividade física?
Provas
Estavam no pátio de uma fazenda sem vida. O curral deserto, o chiqueiro das cabras arruinado e também deserto, a casa do vaqueiro fechada, tudo anunciava abandono. Certamente o gado se finara e os moradores tinham fugido.
Fabiano procurou em vão perceber um toque de chocalho. Avizinhou-se da casa, bateu, tentou forçar a porta. Encontrando resistência, penetrou num cercadinho cheio de plantas mortas, rodeou a tapera, alcançou o terreiro do fundo, viu um barreiro vazio, um bosque de catingueiras murchas, um pé de turco e o prolongamento da cerca do curral. Trepou-se no mourão do canto, examinou a caatinga, onde avultavam as ossadas e o negrume dos urubus
RAMOS, Graciliano. Vidas secas. Rio de Janeiro: Record, 2003, p. 65.
Considerando a temática e o significado dos termos utilizados no texto, é correto afirmar que:
Provas
- Estatística DescritivaMedidas de Tendência CentralMédiasMédia AritméticaMédia Ponderada (Agrupados por Valor)
Em cada bimestre, uma faculdade exige a realização de quatro tipos de avaliação, calculando a nota bimestral pela média ponderada dessas avaliações. Se a tabela apresenta as notas obtidas por uma aluna nos quatro tipos de avaliações realizadas e os pesos dessas avaliações,
| Avaliação | Nota |
Peso |
| Prova escrita | 6,00 | 4 |
| Avaliação continuada | 7,00 | 4 |
| Seminário | 8,00 | 2 |
| Trabalho em grupo | 9,00 | 3 |
sua nota bimestral foi aproximadamente igual a
Provas
El amor en los tiempos del cólera
[…] Su día diferente era el domingo. Asistía a la misa mayor en la catedral, y luego volvía a casa y permanecía allí descansando y leyendo en la terraza del patio. Pocas veces salía a ver un enfermo en un día de guardar, como no fuera de extrema urgencia, y desde hacía muchos años no aceptaba un compromiso social que no fuera muy obligante. Aquel día de Pentecostés, por una coincidencia excepcional, habían
concurrido dos acontecimientos raros: la muerte de un amigo y las bodas de plata de un discípulo eminente. Sin embargo, en vez de regresar a casa sin rodeos, como lo tenía previsto después de certificar la muerte de Jeremiah de Saint-Amour, se dejó arrastrar por la curiosidad […].
GARCÍA-MÁRQUEZ, Gabriel. El amor en los tiempos del cólera, 1985, p. 11.
De acordo com o texto, o personagem tinha o hábito de não atender aos pacientes nos dias de domingo. No entanto, aquele dia foi excepcional porque teve que
Provas

Disponível em: <http://www.dpi.inip.br>. Acesso em: 07 nov. 2014.
Com base nas informações referentes aos limites latitudinal e longitudinal do Brasil, é correto afirmar que
Provas
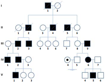
Julia e André casaram no ano passado e pretendem adotar uma criança em breve, visto que ela é portadora de uma doença e André tem histórico na família dessa doença. Ao se aconselhar com o médico, Julia preferiu não ter filhos. Dadas as assertivas abaixo sobre o heredograma,

I. Os indivíduos afetados na segunda geração apresentam uma característica holândrica, que é confirmada na geração seguinte.
II. A característica dominante ou recessiva que o quinto indivíduo da quinta geração apresenta está ligada ao cromossomo X.
III. O casal 4 e 5 da quarta geração não teve filhos, pois qualquer filho homem que tivesse seria afetado e 50% das mulheres poderiam vir a ser afetadas.
IV. O heredograma mostra três doenças ligadas aos cromossomos sexuais, duas no X e uma no Y.
V. O padrão de herança não é mendeliano.
verifica-se que estão corretas
Provas
Caderno Container