Foram encontradas 70 questões.
No processo de criação de um banco de dados dos computadores mantidos por um grupo de manutenção, é necessário criar uma tabela COMPUTADORES com os seguintes campos:
• idComputador, a chave primária, um inteiro
• Sala, uma string de até 30 caracteres que não pode ser nula
• Responsável, uma string de até 255 caracteres
• Status, uma string de até 10 caracteres
O comando SQL correto para criar essa tabela é
Provas
ITEMDEVENDA(itemid,vendaid,produtoid,quantidade,desconto,valorvendido) VENDA(vendaid,vendedorid,cpfcliente,valortotal,valorimposto,data,hora) PRODUTO(produtoid,fabricanteid,nomeproduto,valorunitario) CLIENTE(cpfcliente,nomecliente,idadecliente,enderecocliente,telefonecliente) VENDEDOR(vendedorid,CPFvendedor,nomevendedor) LOJA(lojaid,nomeloja,enderecoloja,cidadeid) CIDADE(cidadeid,nomecidade) FABRICANTE(fabricanteid,nomefabricante)
Os diretores desejam estudar relatórios sobre a venda de produtos, como a quantidade de cada produto vendido em um dia, semana ou mês, ou que produtos são vendidos juntos. Para garantir a menor granularidade possível no modelo dimensional e alta flexibilidade nas consultas, em um modelo Estrela, a tabela fato deve registrar em cada linha o(a)
Provas
A notação a seguir é uma forma alternativa de descrever esquemas de bancos de dados relacionais, sem que seja necessário fazê-lo por meio de comandos SQL.
- Uma tabela é descrita por meio de um nome e um conjunto de colunas, separadas por vírgulas.
- Por serem irrelevantes para a questão, os tipos de dados das colunas não são especificados.
- Colchetes são usados para representar colunas que admitem o valor nulo.
- Colunas sublinhadas representam a chave primária de uma tabela.
- Chaves estrangeiras são representadas por meio da cláusula REF:
<lista_de_colunas> REF <nome_de_tabela>
Um analista de banco de dados transformou um modelo conceitual de dados no seguinte esquema relacional, empregando, para isso, a notação descrita acima:
E(e1,e2,g1,g2)
F(f1,f2)
R(e1,f1,r1)
e1 REF E
f1 REF F
Sabendo-se que o esquema relacional preservou a semântica do modelo conceitual, qual diagrama E-R deu origem a esse esquema relacional?
Provas
Provas
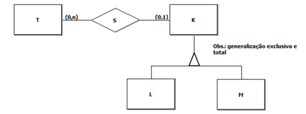
O diagrama E-R, exibido pela Figura abaixo, representa o modelo conceitual de um banco de dados.

Suponha que os elementos do conjunto T a seguir sejam instâncias da entidade de mesmo nome, presente no diagrama E-R acima.
T={t1 ,t2 ,t3 ,t4 ,t5 }
Quais conjuntos completam esse banco de dados de modo que as regras definidas no modelo E-R não sejam violadas?
Provas
Provas
Provas
O sistema operacional Windows evoluiu significativamente ao longo dos anos, e as novas versões apresentam uma nova shell conhecida como PowerShell.
O comando utilitário (cmdlet) que pode ser executado nessa nova shell para listar os pacotes de software instalados com o PackageManagement no sistema operacional é o
Provas
- Segurança da InformaçãoPrincípios de Segurança da Informação
- Segurança da InformaçãoCriptografia, Assinatura e Certificado Digital
A Autoridade Certificadora (AC) emite certificados digitais com o objetivo de atestar a associação entre uma chave pública e uma entidade que pode ser uma pessoa física, pessoa jurídica, cliente de rede ou servidor de rede.
Quando um certificado é emitido para uma pessoa física, o certificado digital contém a assinatura digital apenas da(o)
Provas
Disciplina: TI - Desenvolvimento de Sistemas
Banca: CESGRANRIO
Orgão: UNIRIO
Ao analisar uma reclamação sobre uma aplicação Web que não funcionava bem em um computador específico, cuja configuração de software é muito antiga, um atendente de Help Desk suspeitou que o problema fosse a versão do JavaScript disponível no navegador Chrome desse computador.
Para obter um relatório que inclui a versão do JavaScript sendo executado (Como em “JavaScript: V8 7.5.288.30”), o que esse atendente deve digitar no campo destinado à URL?
Provas
Caderno Container