Foram encontradas 1.820 questões.
Disciplina: Engenharia Aeronáutica e Espacial
Banca: CESPE / CEBRASPE
Orgão: PF

A figura acima mostra uma longarina construída a partir de quatro cantoneiras rebitadas em uma chapa fina. Entre as cantoneiras, são rebitados reforçadores feitos de chapa dobrada em Z. A longarina é fixada à fuselagem por meio de dois pinos nas posições indicadas por B e C.
Com base nas informações acima e considerando que a chapa que constitui a alma da longarina flamba à mínima tensão de compressão, julgue os itens a seguir.
Considere que o pino de fixação localizado em C seja construído com um material com limite de resistência ao cisalhamento de 120 N/mm2. Se esse pino estiver sujeito apenas a cisalhamento duplo, a área requerida da secção transversal do pino poderá ser menor que 45 mm2.
Provas
Disciplina: Engenharia Aeronáutica e Espacial
Banca: CESPE / CEBRASPE
Orgão: PF

A figura acima mostra uma longarina construída a partir de quatro cantoneiras rebitadas em uma chapa fina. Entre as cantoneiras, são rebitados reforçadores feitos de chapa dobrada em Z. A longarina é fixada à fuselagem por meio de dois pinos nas posições indicadas por B e C.
Com base nas informações acima e considerando que a chapa que constitui a alma da longarina flamba à mínima tensão de compressão, julgue os itens a seguir.
A força de reação R3 é superior a 11 kN.
Provas
Disciplina: Engenharia Aeronáutica e Espacial
Banca: CESPE / CEBRASPE
Orgão: PF

A figura acima mostra uma longarina construída a partir de quatro cantoneiras rebitadas em uma chapa fina. Entre as cantoneiras, são rebitados reforçadores feitos de chapa dobrada em Z. A longarina é fixada à fuselagem por meio de dois pinos nas posições indicadas por B e C.
Com base nas informações acima e considerando que a chapa que constitui a alma da longarina flamba à mínima tensão de compressão, julgue os itens a seguir.
A força de reação R1 é igual a –2 kN.
Provas
Disciplina: Engenharia Aeronáutica e Espacial
Banca: CESPE / CEBRASPE
Orgão: PF

A figura acima mostra uma longarina construída a partir de quatro cantoneiras rebitadas em uma chapa fina. Entre as cantoneiras, são rebitados reforçadores feitos de chapa dobrada em Z. A longarina é fixada à fuselagem por meio de dois pinos nas posições indicadas por B e C.
Com base nas informações acima e considerando que a chapa que constitui a alma da longarina flamba à mínima tensão de compressão, julgue os itens a seguir.
A mesa superior da longarina sofre um esforço de compressão.
Provas
Disciplina: Engenharia Aeronáutica e Espacial
Banca: CESPE / CEBRASPE
Orgão: PF

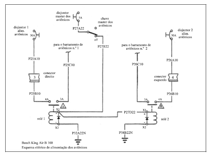
Com base no esquema acima, julgue os itens que se seguem.
O valor máximo da corrente que poderá circular no barramento de aviônicos 1 é de 30 amperes.
Provas
Disciplina: Engenharia Aeronáutica e Espacial
Banca: CESPE / CEBRASPE
Orgão: PF

Com base no esquema acima, julgue os itens que se seguem.
Se o cabo P27B22 estiver rompido, o barramento de aviônicos 2 permanecerá desligado em qualquer posição da chave master.
Provas
Disciplina: Engenharia Aeronáutica e Espacial
Banca: CESPE / CEBRASPE
Orgão: PF

Com base no esquema acima, julgue os itens que se seguem.
O cabo P32A22N liga o relé 1 ao aterramento.
Provas
Disciplina: Engenharia Aeronáutica e Espacial
Banca: CESPE / CEBRASPE
Orgão: PF

Com base no esquema acima, julgue os itens que se seguem.
Os relés 1 e 2 são normalmente abertos.
Provas
Disciplina: Engenharia Aeronáutica e Espacial
Banca: CESPE / CEBRASPE
Orgão: PF

Com base nas características da aeronave e das condições listadas nas tabelas acima, julgue os itens subseqüentes.
Para uma velocidade de 108 km/h, o número de Reynolds característico da asa é menor que 1,8 × 106.
Provas
Disciplina: Engenharia Aeronáutica e Espacial
Banca: CESPE / CEBRASPE
Orgão: PF

Com base nas características da aeronave e das condições listadas nas tabelas acima, julgue os itens subseqüentes.
O comprimento da corda média aerodinâmica é maior que 1.
Provas
Caderno Container