Foram encontradas 497 questões.
No funcionamento normal de um aparelho de Raios-X, qual o comando capaz de controlar o brilho da imagem ou a penetração no tecido humano na visualização do filme?
Provas
Todo gerador tem potência limitada e existem equipamentos que suportam vida. Em caso de falta de energia elétrica, qual dos seguintes equipamentos NÃO deve ser ligado ao gerador elétrico?
Provas
Segundo a NBR 13534, para evitar choques elétricos nas áreas críticas do ambiente hospitalar, recomenda-se
Provas
Encontra-se no ambiente hospitalar uma rede de tubos que conduzem gases, conhecida como rede de gases hospitalares. Quais as cores dos tubos correspondentes a cada gás que, respectivamente, transportam ar comprimido, oxigênio, vácuo e óxido nitroso?
Provas
Considere a gravura da tela em um osciloscópio, apresentada abaixo.

Ajuste do osciloscópio | |
Amplitude: 2,0 V/div. | Varredura: 0,5 ms/div. |
A amplitude, a frequência do sinal e o número de períodos completos que se observam na figura são, respectivamente:
Provas
Um cubo feito de fio de cobre possui todas as suas arestas com valor de resistência igual a R, conforme a figura abaixo.

Qual a resistência equivalente entre as extremidades opostas do cubo (Rab)?
Provas
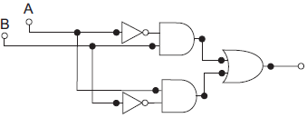
Considere o circuito lógico abaixo.

Esse circuito pode ser substituído APENAS por
Provas
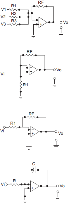
Analise os circuitos eletrônicos abaixo que empregam amplificador operacional.

As seguintes equações matemáticas representam esses circuitos, EXCETO
Provas
Disciplina: Engenharia Biomédica
Banca: CESPE / CEBRASPE
Orgão: Min. Saúde
Desfibriladores são aparelhos desenvolvidos para a aplicação de um choque elétrico na tentativa de converter a fibrilação ventricular (FV) em um ritmo cardíaco que permita o eficaz bombeamento de sangue. Acerca de desfibriladores, julgue os itens que se seguem.
A impedância transtorácica deixou de ser um fator de preocupação nos modernos desfibriladores bifásicos. Desde julho de 2006, as diretrizes são baseadas em valores de corrente que flui no coração e não na energia entregue pelo pulso.
Provas
Disciplina: Engenharia Biomédica
Banca: CESPE / CEBRASPE
Orgão: Min. Saúde
Desfibriladores são aparelhos desenvolvidos para a aplicação de um choque elétrico na tentativa de converter a fibrilação ventricular (FV) em um ritmo cardíaco que permita o eficaz bombeamento de sangue. Acerca de desfibriladores, julgue os itens que se seguem.
Ainda não foram desenvolvidos desfibriladores com ondas de choque trifásicas.
Provas
Caderno Container