Foram encontradas 6.276 questões.
Com relação a antenas e propagação de ondas eletromagnéticas no contexto de sistemas sem fio, julgue o item subsequente.
Na propagação de uma onda eletromagnética plana, os vetores campo elétrico e campo magnético não possuem componente na direção de propagação da onda, e seus componentes não nulos estão relacionados por meio da impedância intrínseca do meio.
Provas
Com relação a antenas e propagação de ondas eletromagnéticas no contexto de sistemas sem fio, julgue o item subsequente.
A onda eletromagnética apresenta variação na orientação do campo eletromagnético na proximidade da antena radiante na denominada região de Fresnel, onde começa a ocorrer a transição desse campo de reativo para radiativo.
Provas
Com relação a antenas e propagação de ondas eletromagnéticas no contexto de sistemas sem fio, julgue o item subsequente.
Para um sistema sem fio em que a VSWR (voltage standing wave ratio) medida entre o transmissor e sua antena acoplada é igual a 1, garante-se um coeficiente de reflexão nulo nos terminais da antena e o casamento conjugado de impedâncias, com a máxima potência entregue à antena pelo transmissor.
Provas
Com relação a antenas e propagação de ondas eletromagnéticas no contexto de sistemas sem fio, julgue o item subsequente.
Considere que, para um sistema sem fio cujas antenas de transmissão e de recepção possuam ganho de 20 dBi e estejam separadas por 1 km, a propagação ocorra em 60/(4π) GHz nas condições de free space e a sensibilidade do sistema receptor seja −80 dBm. Nessa situação, a potência a ser entregue à antena transmissora deve ser superior a 10 dBW a fim de garantir uma taxa de transmissão adequada à comunicação.
Provas
Considerando a classificação básica de sistemas de transmissão via rádio, em particular no que se refere às técnicas de modulação analógicas e digitais, julgue o item que se segue.
VSB (vestigial sideband) consiste em técnica de modulação angular que emprega uma combinação de modulação em frequência e modulação em fase, por meio do uso de filtros adequadamente ajustados para, na presença de interferência do tipo faixa estreita, incrementar a SNR entre o sinal e o ruído somado à interferência na entrada do receptor.
Provas
Considerando a classificação básica de sistemas de transmissão via rádio, em particular no que se refere às técnicas de modulação analógicas e digitais, julgue o item que se segue.
Considere que um sinal que ocupa uma banda máxima de 1 MHz esteja modulado em frequência, com sinal modulante analógico e com máximo desvio de frequência em relação à frequência quiescente da portadora igual a 450 kHz. Nesse caso, é correto afirmar que o sinal modulante ocupa uma banda menor ou igual a 25 kHz.
Provas
Considerando a classificação básica de sistemas de transmissão via rádio, em particular no que se refere às técnicas de modulação analógicas e digitais, julgue o item que se segue.
Considere que um sinal modulado em 64-QAM seja utilizado por um sistema de comunicação para transmitir bits, por meio de um canal do tipo AWGN (additive white gaussian noise), à taxa de 4 Mbps, inclusive bits referentes à informação e bits para codificação de canal. Considere, ainda, que o transmissor desse sinal modulado empregue filtragem do tipo cosseno-levantado, com fator de rolloff igual a 0,5, e que a razão entre a potência do sinal modulado e a potência do ruído na entrada do sistema receptor seja 7 (valor adimensional). Nesse caso, a transmissão pode ocorrer com taxa de erro de bit (BER) na recepção arbitrariamente pequena, caso a banda a ser utilizada do espectro eletromagnético seja igual à banda definida pelos limites fundamentais estabelecidos por Nyquist, e desde que seja empregada técnica de codificação de canal apropriada.
Provas

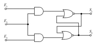
Tendo como referência o circuito representado na ilustração precedente e conceitos de eletrônica digital, julgue o próximo item.
O circuito apresentado é síncrono.
Provas

Tendo como referência o circuito representado na ilustração precedente e conceitos de eletrônica digital, julgue o próximo item.
O circuito lógico em questão corresponde a uma célula de memória.
Provas

Tendo como referência o circuito representado na ilustração precedente e conceitos de eletrônica digital, julgue o próximo item.
Se as entradas E1 e E2 estiverem no nível lógico 1, as saídas serão imprevisíveis pela instabilidade no circuito eletrônico.
Provas
Caderno Container