Foram encontradas 765 questões.
Em um grupo de pessoas encontramos as seguintes idades: 20, 30, 50, 39, 20, 25, 41, 47, 36, 45, 41, 52, 18, 41. A mediana e a
moda são, respectivamente,
Provas
Questão presente nas seguintes provas
A Teoria de Administração que enfatiza a influência da liderança informal sobre o comportamento das pessoas é a
Provas
Questão presente nas seguintes provas
Do ponto de vista da Teoria da Administração, a Escola Clássica apresenta, entre seus expoentes, o estudioso Henri Fayol, cuja
principal contribuição foi separar as funções do administrador das funções daqueles que não possuem subordinados e são responsáveis
pela execução de atividades. Nesse contexto, apresentou alguns princípios da organização, entre os quais o que se denomina
Provas
Questão presente nas seguintes provas
- Gestão de ProcessosOrganizações, Sistemas e Métodos
- PODC: Processo OrganizacionalProcesso Administrativo: OrganizaçãoEstrutura Organizacional
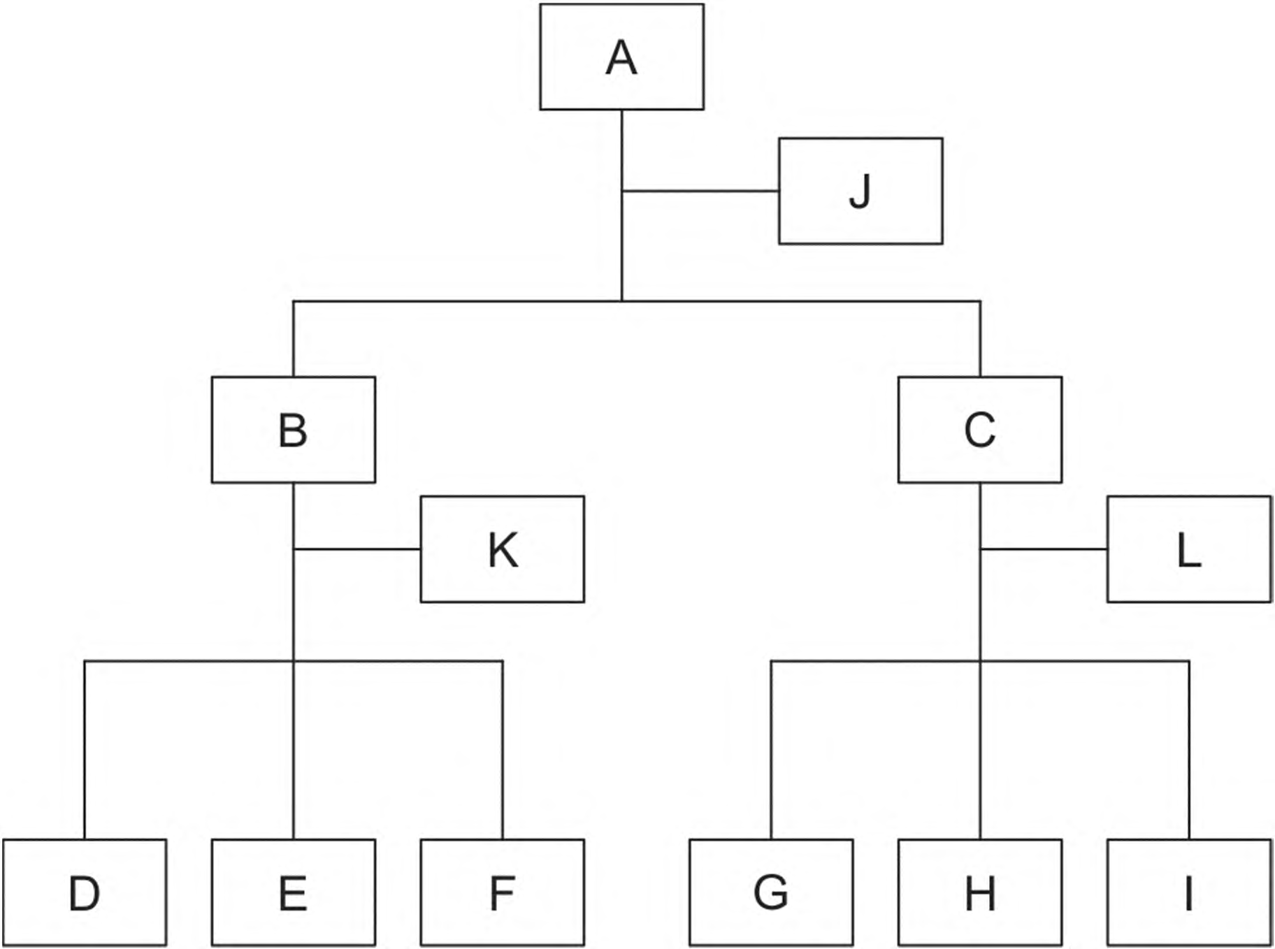
Considere a figura abaixo.

Na estrutura organizacional representada,
Provas
Questão presente nas seguintes provas
Sobre as funções administrativas, considere:
I. Uma função administrativa não é uma entidade separada, mas uma parte integral de uma entidade maior formada de várias funções que estão relacionadas umas com as outras, bem como com a entidade maior.
II. Cada uma das funções administrativas repercute na seguinte, determinando o seu desenvolvimento.
Ocorre que
Provas
Questão presente nas seguintes provas
A abordagem por processos constitui uma forma de gestão própria das organizações modernas, focada no cliente e na geração
de valor. Nesse diapasão, o processo corresponde a
Provas
Questão presente nas seguintes provas
Considere os dois agrupamentos abaixo, que arrolam os princípios de Administração e suas definições:
I . Divisão do trabalho. II . Disciplina. III . Unidade de direção. IV. Centralização.
a. Depende da obediência. b. Concentração de autoridade. c. Especialização das tarefas e das pessoas. d. Uma cabeça e um plano.
A correlação correta dos dois agrupamentos é:
I . Divisão do trabalho. II . Disciplina. III . Unidade de direção. IV. Centralização.
a. Depende da obediência. b. Concentração de autoridade. c. Especialização das tarefas e das pessoas. d. Uma cabeça e um plano.
A correlação correta dos dois agrupamentos é:
Provas
Questão presente nas seguintes provas
- Gestão Estratégica
- PODC: Processo OrganizacionalProcesso Administrativo: PlanejamentoPlanejamento Estratégico, Tático e Operacional
O processo pelo qual um sistema mantém sua competitividade em seu meio ambiente organizacional, pela determinação de
onde a organização está, para onde ela quer ir e como ela deseja chegar lá, é conhecido como
Provas
Questão presente nas seguintes provas
- Gestão de ProcessosOrganizações, Sistemas e Métodos
- PODC: Processo OrganizacionalProcesso Administrativo: OrganizaçãoEstrutura OrganizacionalDepartamentalização
Entre os diferentes tipos de estrutura organizacional pode-se citar a estrutura funcional, que possui como característica
Provas
Questão presente nas seguintes provas
Um dos conhecidos estudos sobre o fenômeno da liderança em ambientes corporativos foi desenvolvido por pesquisadores da
Universidade de Michigan, liderados por Rensis Likert, dando origem à Teoria Bidimensional, a qual
Provas
Questão presente nas seguintes provas
Cadernos
Caderno Container