Foram encontradas 240 questões.
- SemânticaSinônimos e Antônimos
- Interpretação de TextosCoesão e Coerência
- Interpretação de TextosSubstituição/Reescritura de Texto
O primeiro caso de coronavírus foi confirmado no Brasil em 26 de fevereiro de 2020. Sendo o Brasil um dos países mais desiguais do mundo, era esperado que a pandemia acentuaria ainda mais as desigualdades sociais no país e causaria danos irremediáveis.
Com isso, o terceiro setor precisou apresentar uma resposta imediata. Já no dia 8 de abril de 2020, as doações para enfrentar a pandemia ultrapassaram a marca histórica de R$ 1 bilhão. O recorde foi registrado pelo Monitor das Doações da Covid-19, ferramenta criada pela Associação Brasileira de Captadores de Recursos (ABCR). O setor da saúde foi o que recebeu o maior volume de doações.
“A pandemia proporcionou uma mobilização que se deu pela população de diversas formas, desde doações de empresas até campanhas de financiamento. Grande parte das doações foram destinadas a hospitais, pesquisas científicas, compra de equipamentos e também à assistência social de famílias de baixa renda”, conta Márcia Woods, presidente do conselho da ABCR.
De acordo com Woods, as doações tomaram diferentes arranjos. No entanto, apesar da grande mobilização, nem todas as causas sociais foram favorecidas. A causa da educação, por exemplo, sofreu impactos, pois todas as escolas tiveram que fechar as portas. Outra área muito afetada foi a da cultura, já que as pessoas não puderam assistir aos espetáculos pessoalmente.
Internet:<observatorio3setor.org.br>
Julgue o item seguinte considerando as ideias e as construções linguísticas do texto apresentado.
Sem prejuízo da correção gramatical e do sentido original do texto, o trecho “Grande parte das doações foram destinadas a hospitais, pesquisas científicas, compra de equipamentos e também à assistência social de famílias de baixa renda” (terceiro parágrafo) poderia ser reescrito da seguinte forma: Grande parte das doações foi destinada aos hospitais, às pesquisas científicas, à compra de equipamentos e à assistência social de famílias de baixa renda.
Provas
A respeito da criptografia, da NBR ISO/IEC n.º 27002:2013 e da ABNT NBR ISO/IEC n.º 27017:2016, julgue o item a seguir.
Implementando-se um conjunto adequado de controles, de forma coordenada e coerente com os riscos associados a uma visão holística da organização, alcança-se a segurança da informação.
Provas
- Conceitos BásicosFundamentos de Segurança da Informação
- GestãoGestão de Riscos
- GestãoPolíticas de Segurança de Informação
No que se refere a trabalho remoto, rotinas de segurança da informação e recuperação de arquivos, aplicativos para segurança e conformidade, julgue o item subsecutivo.
Muitos controles de segurança existentes no ambiente de trabalho presencial estão presentes também no ambiente de trabalho remoto, o que dispensa a adoção de políticas formais e individuais pela organização.
Provas
- Conceitos BásicosPrincípiosConfidencialidade
- Backup e RecuperaçãoGerenciamento e Monitoramento de Backup
- Backup e RecuperaçãoSegurança e Backup
No que se refere a trabalho remoto, rotinas de segurança da informação e recuperação de arquivos, aplicativos para segurança e conformidade, julgue o item subsecutivo.
Em situações em que a confidencialidade é importante, cópias de segurança devem ser protegidas por criptografia bem como mídias de backup devem ser regularmente testadas e armazenadas em locais remotos.
Provas
Disciplina: TI - Desenvolvimento de Sistemas
Banca: CESPE / CEBRASPE
Orgão: BANESE
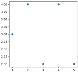
Com relação aos pacotes Matplotlib e NumPy, julgue o seguinte item.

Considerando o conjunto de dados formado por pares de pontos {(1,3), (2,4), (3,2), (4,4), (5,2)}, o código a seguir produz um gráfico de dispersão na forma ilustrada na figura anterior.
import numpy
import matplotlib.pyplot as plt
x = numpy.array([1,2,3,4,5])
y = numpy.array([3,4,2,4,2])
plt.scatter(x, y)
plt.show()
Provas
Disciplina: TI - Desenvolvimento de Sistemas
Banca: CESPE / CEBRASPE
Orgão: BANESE
Acerca de desenvolvimento web em Java, julgue o próximo item.
Serviços RESTful utilizam exclusivamente formato XML, sendo cada método identificado por uma URL específica.
Provas
A respeito de gerenciamento de serviços, julgue o item subsequente.
O sistema de valor do serviço (SVS) considera as dimensões organizações e pessoas; informação e tecnologia; parceiros e fornecedores; e cadeias de valor e processos.
Provas
Disciplina: TI - Desenvolvimento de Sistemas
Banca: CESPE / CEBRASPE
Orgão: BANESE
Para apoiar a elicitação dos requisitos e o desenvolvimento de um novo sistema, foram construídos protótipos de alta fidelidade das funcionalidades do sistema. Requisitos não funcionais apontados como muito importantes pelo cliente estão ligados à característica de usabilidade. Para a garantia da qualidade do sistema, o gerente do projeto determinou que se utilizasse para a validação dos requisitos a técnica de Walkthrough. Finalmente, para o desenvolvimento do produto de software, foi escolhida a abordagem orientada a objetos e a metodologia proposta pelo Processo Unificado, de acordo com o modelo derivado da empresa Rational (RUP).
Considerando essa situação hipotética, julgue o item a seguir, acerca de engenharia de software.
Para atender ao requisito de usabilidade, os desenvolvedores devem estar atentos a aspectos como acessibilidade, aprendizagem e proteção contra erros dos usuários na utilização do sistema.
Provas
- Conceitos e FundamentosConceitos Fundamentais de Banco de Dados
- Banco de Dados RelacionalFundamentos de Banco de Dados Relacionais
Acerca do Sistema Gerenciador de Banco de Dados (SGBD), julgue o item a seguir.
Os sistemas de banco de dados são classificados em modelo relacional e modelo estruturado.
Provas
- AdministraçãoAlta Disponibilidade
- AdministraçãoOtimização e Performance de Banco de DadosDesempenho e Escalabilidade
Acerca do Sistema Gerenciador de Banco de Dados (SGBD), julgue o item a seguir.
O balanceamento de carga pode ser feito por meio de appliances (hardware que implementam funcionalidades específicas na rede) ou por software.
Provas
Caderno Container