Foram encontradas 960 questões.
1868871
Ano: 2007
Disciplina: TI - Desenvolvimento de Sistemas
Banca: CESPE / CEBRASPE
Orgão: BASA
Disciplina: TI - Desenvolvimento de Sistemas
Banca: CESPE / CEBRASPE
Orgão: BASA
Provas:

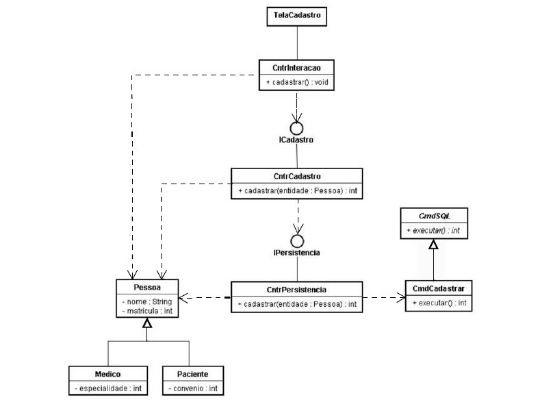
Com relação ao diagrama UML apresentado acima, julgue os próximos itens.
Provas
Questão presente nas seguintes provas
1868870
Ano: 2007
Disciplina: TI - Desenvolvimento de Sistemas
Banca: CESPE / CEBRASPE
Orgão: BASA
Disciplina: TI - Desenvolvimento de Sistemas
Banca: CESPE / CEBRASPE
Orgão: BASA
Provas:

Com relação ao diagrama UML apresentado acima, julgue os próximos itens.
Provas
Questão presente nas seguintes provas
1868869
Ano: 2007
Disciplina: TI - Desenvolvimento de Sistemas
Banca: CESPE / CEBRASPE
Orgão: BASA
Disciplina: TI - Desenvolvimento de Sistemas
Banca: CESPE / CEBRASPE
Orgão: BASA
Provas:
- Engenharia de SoftwareCiclo de Vida de Software
- Engenharia de SoftwareModelos de Desenvolvimento
- Engenharia de SoftwareTestes
Na fase de elaboração, muitos componentes do sistema são
implementados, testados e integrados. Essas atividades, que partem de
uma arquitetura definida, validada e implementada em fases anteriores
do ciclo de desenvolvimento, produzem um sistema operacional pronto
para ser instalado em um ambiente em que serão feitos testes beta.
Provas
Questão presente nas seguintes provas
1868868
Ano: 2007
Disciplina: TI - Desenvolvimento de Sistemas
Banca: CESPE / CEBRASPE
Orgão: BASA
Disciplina: TI - Desenvolvimento de Sistemas
Banca: CESPE / CEBRASPE
Orgão: BASA
Provas:
Na fase de concepção (inception), há atividades voltadas para a
definição do escopo do sistema, identificação de atores e casos de uso,
definição de vocabulário que possa ser usado nas descrições textuais do
sistema, e definição de uma arquitetura candidata para o sistema que
está sendo desenvolvido.
Provas
Questão presente nas seguintes provas
1868867
Ano: 2007
Disciplina: TI - Desenvolvimento de Sistemas
Banca: CESPE / CEBRASPE
Orgão: BASA
Disciplina: TI - Desenvolvimento de Sistemas
Banca: CESPE / CEBRASPE
Orgão: BASA
Provas:

Considerando o trecho de código em Java apresentado acima, julgue os itens a seguir.
Provas
Questão presente nas seguintes provas
1868866
Ano: 2007
Disciplina: TI - Desenvolvimento de Sistemas
Banca: CESPE / CEBRASPE
Orgão: BASA
Disciplina: TI - Desenvolvimento de Sistemas
Banca: CESPE / CEBRASPE
Orgão: BASA
Provas:

Considerando o trecho de código em Java apresentado acima, julgue os itens a seguir.
Provas
Questão presente nas seguintes provas
A suinocultura, devido a sua capacidade de produzir grande
quantidade de proteína em reduzido espaço físico e curto espaço
de tempo, quando comparada à de outras espécies animais de
grande e médio porte, representa uma alternativa para os
agricultores familiares. Em relação a esse assunto, julgue os
próximos itens.
Dado que, com o avanço da genética, as diferentes raças de
suínos tornaram-se uniformes, a recomendação nutricional é
única entre as raças e possibilita às fêmeas atingirem a
condição corporal considerada ótima à cobertura, além de
menor mobilização de reserva durante a lactação.Provas
Questão presente nas seguintes provas
A suinocultura, devido a sua capacidade de produzir grande
quantidade de proteína em reduzido espaço físico e curto espaço
de tempo, quando comparada à de outras espécies animais de
grande e médio porte, representa uma alternativa para os
agricultores familiares. Em relação a esse assunto, julgue os
próximos itens.
Na suinocultura, o grande entrave na multiplicação do
plantel tem sido a dificuldade de reprodução, pois o uso da
técnica de inseminação artificial nos suínos tem apresentado
resultados insatisfatórios.Provas
Questão presente nas seguintes provas
A suinocultura, devido a sua capacidade de produzir grande
quantidade de proteína em reduzido espaço físico e curto espaço
de tempo, quando comparada à de outras espécies animais de
grande e médio porte, representa uma alternativa para os
agricultores familiares. Em relação a esse assunto, julgue os
próximos itens.
Na fase de crescimento e terminação, os problemas
sanitários mais importantes são as doenças respiratórias
(rinite atrófica e pneumonias) e as infecções por
estreptococos.Provas
Questão presente nas seguintes provas
A suinocultura, devido a sua capacidade de produzir grande
quantidade de proteína em reduzido espaço físico e curto espaço
de tempo, quando comparada à de outras espécies animais de
grande e médio porte, representa uma alternativa para os
agricultores familiares. Em relação a esse assunto, julgue os
próximos itens.
Como o leite das porcas é pobre em ferro, faz-se necessária,
na criação industrial, a suplementação desse mineral nos
leitões.Provas
Questão presente nas seguintes provas
Cadernos
Caderno Container