Foram encontradas 85 questões.
O Presidente da Câmara solicitou que incluíssem no evento para a imprensa um press-kit para fazer parte da campanha de um programa de reurbanização de favelas. Press-kit é
Provas
Questão presente nas seguintes provas
Segundo Margarida Kunsch (Planejamento de Relações Públicas na Comunicação Integrada. 2003. p. 130), a responsabilidade social das relações públicas incorporada na cultura da empresa, corresponde a uma ação de compromisso social que é
Provas
Questão presente nas seguintes provas
Uma das finalidades da área de Relações Públicas é cuidar da imagem de uma organização e/ou contribuir para a construção de sua identidade corporativa. Imagem de uma organização é
Provas
Questão presente nas seguintes provas
Assinale a opção correta em relação à prática do release.
Provas
Questão presente nas seguintes provas
“A missão de contribuir para o desenvolvimento de um clima positivo, propício ao cumprimento das metas estratégicas da organização e ao crescimento continuado de suas atividades e serviços e à expansão de suas linhas de produto”, de acordo com Gaudêncio Torquato (Tratado de Comunicação Organizacional e Política. 2002. p. 55), é uma atividade de
Provas
Questão presente nas seguintes provas
Se, como pesquisador, o profissional de Relações Públicas fizer afirmações sobre uma população a partir dos dados de uma amostra, ele estará
Provas
Questão presente nas seguintes provas
Em uma reunião do tipo “Assembléia”, toda “fala” visando esclarecer dúvida no cumprimento do Regimento ou sua interpretação, bem como o preenchimento de suas lacunas, é chamada de
Provas
Questão presente nas seguintes provas
Na instituição, a transferência de informação pode obedecer, além dos fluxos “ascendente” e “descendente”, os fluxos
Provas
Questão presente nas seguintes provas
No processo de planejamento e gestão das Relações Públicas nas organizações, segundo Margarida Kunsch (Planejamento de Relações Públicas na Comunicação Integrada. 2003. p. 100), as teorias do “gerenciamento”, da “comunicação” e a de “conflitos − resoluções” são, respectivamente funções:
Provas
Questão presente nas seguintes provas
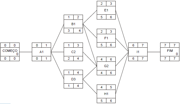
O planejamento de um programa de comunicação ficou graficamente representado conforme o diagrama de blocos abaixo. Em um replanejamento, constatou-se que a atividade “B” em vez de ter duração de “1” dia passará a ter a duração de “3” dias. Após o replanejamento, a execução da tarefa levará, para ser concluída,

Provas
Questão presente nas seguintes provas
Cadernos
Caderno Container