Foram encontradas 342 questões.
Sabendo-se que o preço unitário da energia elétrica vale R$1,00 por kWh, um banho de chuveiro elétrico de potência 5.000 W, com duração de meia hora, custa
Provas
Disciplina: Engenharia Eletrônica
Banca: UPENET/IAUPE
Orgão: Câm. Goiana-PE
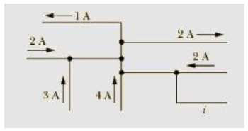
A figura abaixo mostra parte de um circuito. O valor absoluto e o sentido da corrente i no fio da extremidade inferior direita é igual a

Provas
Um elétron, abandonado em um campo elétrico uniforme, sofrerá uma força
Provas
A unidade de carga elétrica no sistema internacional de medidas é o
Provas
Três esferas A, B e C, idênticas, condutoras e isoladas umas das outras. A esfera A tem carga Q, a esfera B tem carga 2Q, e a esfera C está neutra. Colocam-se em contato as esferas A com B; a seguir, coloca-se em contato a esfera B com C. Nessas condições, a carga elétrica final da esfera C é igual a
Provas
Analise as afirmativas quanto ao processo de eletrização.
I. Na eletrização por atrito, entre dois corpos inicialmente neutros, os dois corpos ficam carregados com cargas de mesmo módulo e sinal.
II. Na eletrização por contato, os corpos ficam eletrizados com cargas de mesmo sinal.
III. No processo da indução eletrostática, o corpo induzido se eletrizará sempre com cargas de sinal contrário às do indutor.
Está CORRETO o que se afirma em
Provas
O número de elétrons que devem ser retirados de um corpo, para que adquira uma carga elétrica de 1,6 x 10-18 C, é igual a
É dada a carga do elementar e = 1,6 x 10-19 C.
Provas
Para o bom exercício das atividades profissionais em um ambiente de trabalho, é importante observar algumas regras.
Sobre isso, observe os itens abaixo:
I. Estudar e se informar sobre sua área e o mercado de trabalho.
II. Demonstrar interesse em progredir.
III. Manter boas relações interpessoais com os colegas.
IV. Atender telefonemas pessoais com frequência.
V. Sempre cumprir com os prazos e os horários.
Estão CORRETOS apenas
Provas
“Hierarquia, segundo o dicionário Aurélio, significa “1. Ordem de subordinação dos poderes eclesiásticos, civis e militares. 2. Graduação da autoridade, correspondente às várias categorias de funcionários públicos; classe.””
No que diz respeito à hierarquização no poder público, o objetivo desse processo tem como pressupostos a:
Provas
“Ainda que o ambiente de trabalho seja um lugar sério, é possível transformá-lo num local agradável para se trabalhar. Alguns funcionários constroem relações duradouras e que são levadas para fora da empresa. Porém, o convívio dentro dela necessita de algumas regras, que devem ser seguidas com o propósito de manter a atmosfera desse lugar aprazível para todos”.
Analise os itens abaixo que tratam de regras de comportamento no ambiente de trabalho.
I. Respeitar o próximo.
II. Não valorizar a privacidade.
III. Promover brincadeiras.
IV. Controlar a entonação da voz.
V. Usar indiscriminadamente o celular.
Em relação aos bons hábitos de comportamento no ambiente de trabalho, assinale a opção CORRETA
Provas
Caderno Container