Foram encontradas 1.727 questões.
O historiador que lida com fontes cristãs primitivas na busca pelo Jesus histórico se sente tantas vezes como o homem que corta a cebola à procura do miolo. As tiras se seguem umas às outras até não sobrar mais nada que se constitua como núcleo. Na pesquisa do Jesus da história, são tantos os filtros intermediários deformadores — o filtro da fase oral da transmissão de ditos e atos de Jesus, o filtro chamado de redacional (das intenções autoral-literárias dos evangelistas), o filtro deformador das recensões dos copistas dos manuscritos do Novo Testamento (NT) — que a investigação acerca do perfil religioso do judeu Jesus se torna um desafio. O terceiro filtro intermediário deformador, mencionado acima, constitui talvez o maior dos desafios na reconstituição de tradições a respeito de Jesus de Nazaré, pois são muitos os codex, os papiros, as versões antigas do NT, as citações do NT na patrística a serem pesquisados para a aferição de tradições primitivas.
Luiz Felipe Coimbra Ribeiro. Livres são os filhos (Mt 17:24-27). In: VVAA.
Jesus de Nazaré: uma outra história. Fapesp/Annablume, 2006, p. 341-2 (com adaptações).
Julgue o item subseqüente com base no texto acima, na história e na hermenêutica bíblicas.
O primeiro problema das fontes cristãs primitivas é o do filtro deformador constituído pelas recensões dos copistas medievais.
Provas
Questão presente nas seguintes provas
Julgue o item à luz da doutrina da Igreja Católica.
A Igreja primitiva aceitou a imagem de Deus pregada por Jesus, mas elaborou-a mais ainda, de acordo com a revelação do Cristo sobre si mesmo e com a própria fé no Senhor glorificado. Ela seguia os ensinamentos de Jesus sobre o Pai e sobre a oração, quando, cheia do Espírito, clamava Abbá, e experimentava nisso a liberdade dos filhos de Deus. A fé em Deus, Pai, em Jesus Cristo, o Messias e Filho de Deus, e no Paráclito, que Jesus enviou aos seus depois de sua volta ao Pai, devia afinal abrir os olhos também para o mistério trinitário.
R. Schinackenburg. In: Johannes Bauer. Dicionário Bíblico-teológico, São Paulo: Edições Loyola, 2000.
Com base no texto acima e no mistério do Deus uno e trino, julgue o item subseqüente.
Na noção de Deus uno, está pressuposta a existência de três pessoas de naturezas distintas: a do Pai, a do Filho e a do Espírito Santo.
Provas
Questão presente nas seguintes provas
Julgue o item à luz da doutrina da Igreja Católica.
Com relação aos princípios morais e religiosos aplicados à vida prática, com a história concreta da Igreja Católica, julgue o item que se segue.
Caso o cristão tenha uma forte intuição religiosa no sentido de cometer um homicídio a mando da divindade, ele deverá fazê-lo, pois estará cumprindo uma iluminação divina, tal qual a decisão de Abraão.
Provas
Questão presente nas seguintes provas
1431025
Ano: 2007
Disciplina: TI - Desenvolvimento de Sistemas
Banca: CESPE / CEBRASPE
Orgão: CBM-DF
Disciplina: TI - Desenvolvimento de Sistemas
Banca: CESPE / CEBRASPE
Orgão: CBM-DF

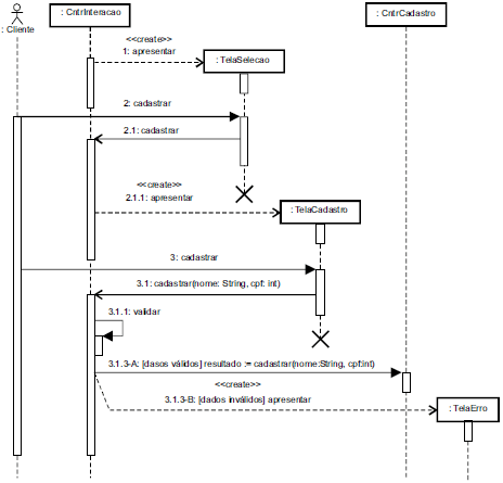
Com relação ao diagrama de seqüência UML mostrado acima, julgue o item que se segue.
A mensagem cadastrar enviada pela instância de TelaSelecao é assíncrona. As instâncias de TelaSelecao e TelaCadastro deixam de existir antes do final da interação descrita pelo diagrama. A mensagem validar é enviada de uma instância de CntrInteracao para outra instância dessa classe.
Provas
Questão presente nas seguintes provas
Com base na edição de geometria avançada do AutoCAD 14, julgue o item subseqüente.
Para se desmembrar objetos compostos em suas partes componentes pode-se usar o comando Explode.
Provas
Questão presente nas seguintes provas
Julgue o item a seguir, relativo ao livro bíblico de Números.
O livro de Números, em dois diferentes capítulos, contém dois grandes censos das 12 tribos de Israel.
Provas
Questão presente nas seguintes provas
Julgue o item à luz da doutrina da Igreja Católica.
A Igreja primitiva aceitou a imagem de Deus pregada por Jesus, mas elaborou-a mais ainda, de acordo com a revelação do Cristo sobre si mesmo e com a própria fé no Senhor glorificado. Ela seguia os ensinamentos de Jesus sobre o Pai e sobre a oração, quando, cheia do Espírito, clamava Abbá, e experimentava nisso a liberdade dos filhos de Deus. A fé em Deus, Pai, em Jesus Cristo, o Messias e Filho de Deus, e no Paráclito, que Jesus enviou aos seus depois de sua volta ao Pai, devia afinal abrir os olhos também para o mistério trinitário.
R. Schinackenburg. In: Johannes Bauer. Dicionário Bíblico-teológico, São Paulo: Edições Loyola, 2000.
Com base no texto acima e no mistério do Deus uno e trino, julgue o item subseqüente.
A heresia nestoriana via em Cristo uma pessoa humana unida à pessoa divina do Filho de Deus ao passo que, segundo a Igreja, o Verbo tornou-se homem, unindo a si, na sua pessoa, uma carne animada por uma alma racional.
Provas
Questão presente nas seguintes provas
1430965
Ano: 2007
Disciplina: Administração Financeira e Orçamentária
Banca: CESPE / CEBRASPE
Orgão: CBM-DF
Disciplina: Administração Financeira e Orçamentária
Banca: CESPE / CEBRASPE
Orgão: CBM-DF
A respeito dos créditos adicionais previstos na Lei n.º 4.320/1964, julgue o próximo item.
Os créditos suplementares são destinados a despesas para as quais não haja dotação específica.
Provas
Questão presente nas seguintes provas
1430958
Ano: 2007
Disciplina: Administração Financeira e Orçamentária
Banca: CESPE / CEBRASPE
Orgão: CBM-DF
Disciplina: Administração Financeira e Orçamentária
Banca: CESPE / CEBRASPE
Orgão: CBM-DF
A respeito dos créditos adicionais previstos na Lei n.º 4.320/1964, julgue o próximo item.
Os créditos adicionais somente poderão viger no exercício em que forem abertos, salvo expressa disposição legal em contrário, quanto aos créditos especiais e extraordinários.
Provas
Questão presente nas seguintes provas
Acerca da genealogia de Jesus, descrita no Novo Testamento, no Evangelho de Mateus (1, 1-17), e com base nos conhecimentos bíblicos correlatos, julgue o item a seguir.
Rute fazia parte do povo de Israel.
Provas
Questão presente nas seguintes provas
Cadernos
Caderno Container