Foram encontradas 50 questões.
3048523
Ano: 2009
Disciplina: TI - Desenvolvimento de Sistemas
Banca: CESPE / CEBRASPE
Orgão: CEHAP-PB
Disciplina: TI - Desenvolvimento de Sistemas
Banca: CESPE / CEBRASPE
Orgão: CEHAP-PB
Provas:
- Arquitetura e Design de SoftwareArquitetura em Camadas
- Servidores de AplicaçãoEJB: Enterprise JavaBeans
- Servidores de AplicaçãoJ2EE/Java EE
Relativo a servidores de aplicação J2EE, assinale a opção correta.
Provas
Questão presente nas seguintes provas
3048522
Ano: 2009
Disciplina: TI - Segurança da Informação
Banca: CESPE / CEBRASPE
Orgão: CEHAP-PB
Disciplina: TI - Segurança da Informação
Banca: CESPE / CEBRASPE
Orgão: CEHAP-PB
Provas:
- Conceitos BásicosFundamentos de Segurança da Informação
- GestãoPolíticas de Segurança de InformaçãoEstruturas Organizacionais de Segurança
- GestãoSGSI
De acordo com as normas de segurança de informações relativas aos processos de definição, implantação e gestão de políticas de segurança, assinale a opção correta.
Provas
Questão presente nas seguintes provas
3048521
Ano: 2009
Disciplina: TI - Desenvolvimento de Sistemas
Banca: CESPE / CEBRASPE
Orgão: CEHAP-PB
Disciplina: TI - Desenvolvimento de Sistemas
Banca: CESPE / CEBRASPE
Orgão: CEHAP-PB
Provas:
Acerca da arquitetura cliente-servidor, assinale a opção correta.
Provas
Questão presente nas seguintes provas

Acerca de bancos de dados (BD) distribuídos, assinale a opção correta.
Provas
Questão presente nas seguintes provas

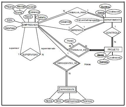
Tendo por base o esquema do projeto conceitual ilustrado na figura acima, assinale a opção correta acerca de um projeto de um esquema de um banco de dados relacional.
Provas
Questão presente nas seguintes provas
- Banco de Dados RelacionalFundamentos de Banco de Dados Relacionais
- Banco de Dados RelacionalDependência Funcional
Em relação a modelo relacional e a normalização de dados, assinale a opção correta.
Provas
Questão presente nas seguintes provas
3048517
Ano: 2009
Disciplina: TI - Desenvolvimento de Sistemas
Banca: CESPE / CEBRASPE
Orgão: CEHAP-PB
Disciplina: TI - Desenvolvimento de Sistemas
Banca: CESPE / CEBRASPE
Orgão: CEHAP-PB
Provas:

O código acima ilustra uma estrutura de uma mensagem SOAP (Simple Object Access Protocol) para uma aplicação de reservas de viagens. Acerca do SOAP, assinale a opção correta.
Provas
Questão presente nas seguintes provas
3048516
Ano: 2009
Disciplina: TI - Desenvolvimento de Sistemas
Banca: CESPE / CEBRASPE
Orgão: CEHAP-PB
Disciplina: TI - Desenvolvimento de Sistemas
Banca: CESPE / CEBRASPE
Orgão: CEHAP-PB
Provas:
- Arquitetura e Design de SoftwareSOA: Arquitetura Orientada a Serviço
- Interoperabilidade e IntegraçãoWeb Services
Com relação a SOA e Web services, assinale a opção correta.
Provas
Questão presente nas seguintes provas
3048515
Ano: 2009
Disciplina: TI - Gestão e Governança de TI
Banca: CESPE / CEBRASPE
Orgão: CEHAP-PB
Disciplina: TI - Gestão e Governança de TI
Banca: CESPE / CEBRASPE
Orgão: CEHAP-PB
Provas:
Com relação ao modelo ITIL, assinale a opção correta.
Provas
Questão presente nas seguintes provas
3048514
Ano: 2009
Disciplina: TI - Redes de Computadores
Banca: CESPE / CEBRASPE
Orgão: CEHAP-PB
Disciplina: TI - Redes de Computadores
Banca: CESPE / CEBRASPE
Orgão: CEHAP-PB
Provas:
O projeto 802 é um conjunto de normas de comunicação para redes LAN e WAN implementados pelo IEEE (Institute of Electrical and Electronics Engineering) e que envolve a camada de enlace de dados. Com relação ao padrão IEEE 802.11, assinale a opção incorreta.
Provas
Questão presente nas seguintes provas
Cadernos
Caderno Container