Foram encontradas 630 questões.
Sobre a origem e a formação dos solos, analise as afirmativas.
I. Os solos sedimentares são aqueles que permanecem no local da rocha de origem. Para que eles ocorram é necessário que a velocidade de decomposição da rocha seja maior do que a velocidade de remoção do solo por agentes externos.
II. Os solos coluvionares são formados pela ação da gravidade. Estes solos são, dentre os solos transportados, os mais heterogêneos granulometricamente, pois a gravidade transporta, indiscriminadamente, desde grandes blocos de rocha até as partículas mais finas de argila.
III. Os solos lateríticos são um tipo de solo de evolução pedogênica. O processo de laterização é típico de regiões onde há a nítida separação entre períodos chuvosos e secos.
IV. Os solos aluvionares são resultantes do transporte pela água e sua textura depende da velocidade da água no momento da deposição.
Estão corretas apenas as afirmativas
Provas
Os reatores são recipientes no interior do qual ocorrem transformações químicas ou bioquímicas, podendo, também, serem chamados de biorreatores quando as transformações são causadas pela ação de células vivas ou por componentes celulares in vivo (enzimas). Sobre os reatores, é incorreto afirmar que
Provas
Indique a alternativa em que o diagrama de Bode para o circuito abaixo está corretamente apresentado.

Provas

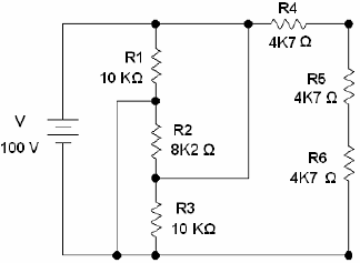
Analisando o circuito proposto, é correto afirmar que a sua condutância é
Provas
A vancomicina apresenta uma farmacocinética linear e, desta maneira, a administração é realizada por meio de infusão curta, com duração de duas horas e intervalo de dose de oito horas. Assim, para se estabelecer a concentração máxima no estado de equilíbrio, deve-se realizar uma amostragem
Provas
Disciplina: Engenharia Cartográfica
Banca: DIRENS Aeronáutica
Orgão: CIAAR
As projeções cartográficas podem ser classificadas de acordo com diversas metodologias, buscando sempre um melhor ajuste da superfície a ser representada. Associe as colunas, relacionando a posição de superfície às respectivas imagens. A seguir, assinale a alternativa que apresenta a sequência correta.
Posições de superfície
(1) Equatorial
(2) Polar
(3) Normal
Imagens da projeção cartográfica

Provas
O processo de usinagem ocorre devido aos movimentos entre a ferramenta e a peça. Estes movimentos devem ser considerados na elaboração do projeto e na fabricação de máquinas- ferramentas. Considere a representação de uma operação de furação a seguir.

Os números 1, 2 e 3 indicam diferentes movimentos do processo. As afirmativas a seguir são definições de cada um destes movimentos. Associe as definições aos respectivos números dos movimentos indicados na figura. A seguir, assinale a alternativa que apresenta a sequência correta.
( ) Movimento entre a ferramenta e a peça, a partir do qual resulta o processo de usinagem.
( ) Movimento entre a ferramenta e a peça que, juntamente com outro movimento, possibilita a remoção contínua ou repetida de cavaco.
( ) Movimento entre a ferramenta e a peça que, se considerado isoladamente, provoca a remoção de cavaco durante uma única rotação ou curso da ferramenta.
Provas
“Servem para imitar a funcionalidade dos threads de núcleo – porém com melhor desempenho e maior flexibilidade – em geral associados aos pacotes de threads de usuário.” A afirmativa anterior refere-se a
Provas
Assinale a alternativa que apresenta a Camada do Modelo TCP/IP onde está alocado o protocolo ICMP (Internet Control Message Protocolo).
Provas
A hemofilia A e a hemofilia B são deficiências, respectivamente, dos fatores de coagulação
Provas
Caderno Container