Foram encontradas 60 questões.
Provas
Provas
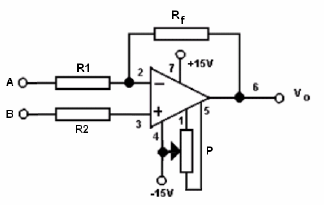
O amplificador operacional é um circuito integrado bastante utilizado em circuitos eletrônicos devido aos inúmeros circuitos que ele pode implementar. Em aplicações que exigem maior precisão, se faz necessário o ajuste de offset.

Analisando o circuito da figura acima sobre o ajuste de offset, assinale a alternativa correta.
Provas
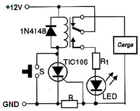
Os circuitos de proteção CROWBAR são aplicados em soluções em que há uma intensidade de corrente já dimensionada, desta forma resguardando todo o circuito contra uma possível sobrecarga.

Considere-se que, ao circular uma corrente de 2A pela carga, o LED (VLED = 1.8V) deve acender sinalizando a sobrecarga, por onde também circula uma corrente de 30mA. VGK é de 2V e o valor de R é
Provas
Provas
Provas
O circuito representado abaixo é um controlador de fase, muito aplicado em circuitos para controle de potência.

O circuito está ajustado através de RV1 /R1 para um ângulo de disparo de !$ \alpha = 30º !$, e a tensão eficaz neste instante de disparo é igual a 125,2Vef. O valor da potência dissipada pela lâmpada L1 e a tensão média são
Provas
Provas
Provas
Um circuito série, conforme é demonstrado no circuito da figura, realiza a medição de tensão.

Sabe-se que sem a conexão de RX o valor medido pelo multímetro é de 110V. Ao conectar RX, o valor de tensão no voltímetro cai para 95V. Qual é o valor aproximado de RX?
Provas
Caderno Container