Foram encontradas 60 questões.
Provas
Um medidor de bobin a móvel possui uma resistência de !$ 25 \Omega !$ e requer uma corrente de fundo de escala de 10mA. O valor da resistência shunt necessário para ampliar a faixa de medição de 0 a 100mA é
Provas
Provas
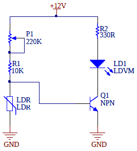
O LDR (Light Dependent Resistor) é um dispositivo muito comum em sensores eletrônicos. O circuito da imagem é uma aplicação típica deste componente passivo.

Sobre o funcionamento do circuito é correto afirmar que
I. através de P1 é possível forçar a saturação do TBJ NPN.
II. o LED só irá acender caso não exista luz incidente sobre o LDR.
III. o LED só irá acender caso exista luz incidente sobre o LDR.
IV. o LED irá acender apenas se R1 for retirado do circuito.
Estão corretas apenas as afirmativas
Provas

Provas
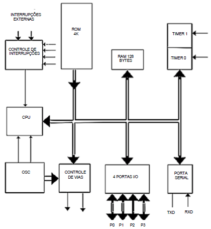
A figura representa o digrama em bloco de um microprocessador. Nela estão apresentadas a estrutura básica, bem como a divisão das PORTAS P0, P1, P2 e P3 cada uma delas contendo 8 bits.

O seguinte trecho de um código fonte está sendo executado em um sistema microprocessado.
MOV P0, #35H
XLR P0, # 0FFH
Qual o valor que a saída da PORTA P0 assumirá em sua saída?
Provas
Provas
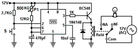
A principal aplicação do circuito integrado 555 é na construção de circuitos temporizadores. A figura abaixo representa uma aplicação típica deste integrado.

Qual é o valor de P1 para que na saída tenha VCC por 2,5 minutos após pressionar S?
Provas
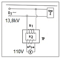
De acordo com o circuito representado pela figura, a ligação de um transformador de potencial TP é ilustrada.

Assinale a alternativa correta sobre as características de funcionamento e instalação de um TP.
Provas
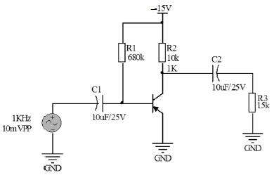
O circuito representado pela figura é um amplificador de sinal. Sabe-se que a resistência da junção base emissor é de !$ 40 \Omega \ \beta=100 !$ e a tensão entre base e emissor igual a 0,7V.

O valor da tensão sobre R3 é
Provas
Caderno Container