Foram encontradas 60 questões.
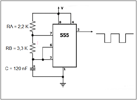
Observe o circuito a seguir.

Fonte: Arquivo Banca Elaboradora.
Considerando o circuito e seus respectivos valores, qual deverá ser a frequência apresentada em sua saída?
Provas
Como premiar a moderação na rede?
Ronaldo Lemos*
Quer ter uma experiência completamente diferente da internet? Basta instalar no seu navegador o plug-in chamado Demetricator. Ele oculta totalmente os likes, coraçõezinhos, joinhas, retuítes, compartilhamentos mas também outras métricas que são usadas para indicar quantas pessoas se “engajaram” com uma publicação.
A experiência é atordoante. Vivenciei-a. Estamos tão acostumados a enxergar os números das reações que vêm com cada publicação. Após enxergar um post sem esses números, somos obrigados a ver o conteúdo por si só, nu e cru, sem adornos, e a pensar qual o valor que aquilo tem por si.
Esse experimento com o Demetricator pode ajudar a melhorar o sistema e o acesso à internet. O estado geral da rede hoje é de inflamação generalizada. Por causa desses números (likes, compartilhamentos, retuítes), as redes sociais se tornaram um concurso de histeria. Ganha quem é mais histriônico, chocante ou apelativo.
Um caminho é repensar a arquitetura das redes sociais. É preciso criar mecanismos mais sofisticados de indexar a importância do que é publicado por meio delas. Hoje, o mecanismo é simples: quanto mais radical um post, mais engajamento ele gera, o que, por sua vez, leva a mais distribuição e ainda mais engajamento.
Essa dinâmica não precisa ser assim. Esse desenho premia o extremismo. É possível sim um desenho que premie racionalidade e moderação.
Criar uma métrica assim permitiria que os usuários organizassem sua experiência na rede. Quem quisesse ver histeria ficaria livre para isso. Mas quem estivesse cansado e quisesse moderação, em vez de radicalização inflamatória, selecionaria essa outra opção, que hoje não existe.
Em outras palavras, criar outros critérios de organização da informação e deixar que os usuários decidam como querem ver suas timelines é um caminho promissor: traz mais racionalidade à internet.
* Advogado, diretor do Instituto de Tecnologia e Sociedade do Rio de Janeiro.
Folha de S. Paulo. Mercado, p. A 20, 8 abr. 2019. Adaptado.
Avalie o que se afirma sobre o objetivo da utilização das aspas em “engajaram”, considerando-se o seu contexto de uso na frase “... outras métricas que são usadas para indicar quantas pessoas se ‘engajaram’ com uma publicação.”.
I. Isolar um vocábulo de caráter explicativo.
II. Indicar hesitação ou interrupção do pensamento.
III. Salientar, em si, um termo típico do jargão midiático.
IV. Revelar o uso dessa palavra fora da acepção original.
Está correto apenas o que se informa em
Provas
Diodo Zener, também conhecido como diodo regulador de tensão, é um componente eletrônico semelhante a um diodo semicondutor, especialmente projetado para trabalhar sob o regime de condução inversa, ou seja, acima da tensão de ruptura da junção PN. O diodo Zener a seguir apresenta um Vz = 12V.

Fonte: Arquivo Banca Elaboradora.
Utilizando a aproximação do diodo Zener ideal, calcule a corrente zener mínima e máxima.
Provas
O pai do herói autista
O canadense David Shore é o criador da série The Good Doctor, cujo personagem é Shaun Murphy, um médico dividido entre seus tormentos pessoais e a capacidade extraordinária de salvar vidas. Com o excelente Freddie Highmore na pele de um jovem cirurgião autista, a série, constituída de vários episódios, caiu nas graças dos brasileiros. Em parte da entrevista transcrita a seguir, Shore fala sobre os desafios para fazer de um autista um personagem tão pop.
Um diferencial de The Good Doctor é dar ao espectador a sensação de ver o mundo como um autista. Por que essa preocupação com as filigranas sensoriais? Não queria que as pessoas simplesmente vissem um autista na tela, mas que pudessem se identificar com ele e se colocassem no lugar de Shaun para poderem entendê-lo e amá-lo. Shaun não é perfeito, mas é o nosso herói, e ele tenta superar seus desafios com destemor. Queria que o público embarcasse nessa jornada de superação.
Como as pessoas com autismo e seus familiares têm reagido à série? Criaram-se expectativas. Foi muito gratificante.(a) Havia nervosismos por parte da comunidade autista antes de a série ir ao ar, mas as respostas foram emocionantes e acolhedoras. Infelizmente existe muita conversa sobre diversidade na televisão, mas a realidade dos autistas nunca tinha sido abordada o suficiente. Eu sabia do risco de não agradar a todos, mas me sinto bem(b) por ter feito um personagem como Shaun. Tenho orgulho dele.
Shaun enfrenta percalços como a falta de confiança dos pacientes e o desprezo dos colegas de profissão. Autistas que tentam trabalhar de forma regular vivem problemas semelhantes? Sim. Alimentei-me de muitas leituras e informações sobre isso. Os autistas enfrentam preconceitos, suposições, julgamentos injustos e prematuros. Todos nós, em alguma medida, encaramos desafios e somos julgados o tempo todo. Mas é um processo mais extremo para Shaun, sem dúvida. E o fato de ele não ficar para baixo nunca(d) é uma das coisas mais inspiradoras para mim. Ele exibe uma atitude tão saudável(c) que nos ensina a viver bem a vida.
Veja. 18 set. 2019, edição nº 2652, p. 110-101. Adaptado.
A frase que não apresenta uma opinião de David Shore sobre a série The Good Doctor e seu personagem principal, no contexto em que aparece, é
Provas
Como premiar a moderação na rede?
Ronaldo Lemos*
Quer ter uma experiência completamente diferente da internet? Basta instalar no seu navegador o plug-in chamado Demetricator. Ele oculta totalmente os likes, coraçõezinhos, joinhas, retuítes, compartilhamentos mas também outras métricas que são usadas para indicar quantas pessoas se “engajaram” com uma publicação.
A experiência é atordoante. Vivenciei-a. Estamos tão acostumados a enxergar os números das reações que vêm com cada publicação. Após enxergar um post sem esses números, somos obrigados a ver o conteúdo por si só, nu e cru, sem adornos, e a pensar qual o valor que aquilo tem por si.
Esse experimento com o Demetricator pode ajudar a melhorar o sistema e o acesso à internet. O estado geral da rede hoje é de inflamação generalizada. Por causa desses números (likes, compartilhamentos, retuítes), as redes sociais se tornaram um concurso de histeria. Ganha quem é mais histriônico, chocante ou apelativo.
Um caminho é repensar a arquitetura das redes sociais. É preciso criar mecanismos mais sofisticados de indexar a importância do que é publicado por meio delas. Hoje, o mecanismo é simples: quanto mais radical um post, mais engajamento ele gera, o que, por sua vez, leva a mais distribuição e ainda mais engajamento.
Essa dinâmica não precisa ser assim. Esse desenho premia o extremismo. É possível sim um desenho que premie racionalidade e moderação.
Criar uma métrica assim permitiria que os usuários organizassem sua experiência na rede. Quem quisesse ver histeria ficaria livre para isso. Mas quem estivesse cansado e quisesse moderação, em vez de radicalização inflamatória, selecionaria essa outra opção, que hoje não existe.
Em outras palavras, criar outros critérios de organização da informação e deixar que os usuários decidam como querem ver suas timelines é um caminho promissor: traz mais racionalidade à internet.
* Advogado, diretor do Instituto de Tecnologia e Sociedade do Rio de Janeiro.
Folha de S. Paulo. Mercado, p. A 20, 8 abr. 2019. Adaptado.
Na frase “Ganha quem é mais histriônico, chocante ou apelativo.”, é correto afirmar que a palavra sublinhada, conforme é popularmente conhecida, pode ser substituída, sem alteração do sentido, por
Provas
É correto afirmar que não corresponde às características de fototransistores e de fotodiodos
Provas
Como premiar a moderação na rede?
Ronaldo Lemos*
Quer ter uma experiência completamente diferente da internet? Basta instalar no seu navegador o plug-in chamado Demetricator. Ele oculta totalmente os likes, coraçõezinhos, joinhas, retuítes, compartilhamentos mas também outras métricas que são usadas para indicar quantas pessoas se “engajaram” com uma publicação.
A experiência é atordoante. Vivenciei-a. Estamos tão acostumados a enxergar os números das reações que vêm com cada publicação. Após enxergar um post sem esses números, somos obrigados a ver o conteúdo por si só, nu e cru, sem adornos, e a pensar qual o valor que aquilo tem por si.
Esse experimento com o Demetricator pode ajudar a melhorar o sistema e o acesso à internet. O estado geral da rede hoje é de inflamação generalizada. Por causa desses números (likes, compartilhamentos, retuítes), as redes sociais se tornaram um concurso de histeria. Ganha quem é mais histriônico, chocante ou apelativo.
Um caminho é repensar a arquitetura das redes sociais. É preciso criar mecanismos mais sofisticados de indexar a importância do que é publicado por meio delas. Hoje, o mecanismo é simples: quanto mais radical um post, mais engajamento ele gera, o que, por sua vez, leva a mais distribuição e ainda mais engajamento.
Essa dinâmica não precisa ser assim. Esse desenho premia o extremismo. É possível sim um desenho que premie racionalidade e moderação.
Criar uma métrica assim permitiria que os usuários organizassem sua experiência na rede. Quem quisesse ver histeria ficaria livre para isso. Mas quem estivesse cansado e quisesse moderação, em vez de radicalização inflamatória, selecionaria essa outra opção, que hoje não existe.
Em outras palavras, criar outros critérios de organização da informação e deixar que os usuários decidam como querem ver suas timelines é um caminho promissor: traz mais racionalidade à internet.
* Advogado, diretor do Instituto de Tecnologia e Sociedade do Rio de Janeiro.
Folha de S. Paulo. Mercado, p. A 20, 8 abr. 2019. Adaptado.
É correto afirmar que, considerando-se especificamente o comportamento do frequentador das redes sociais, a atitude que melhor responde à indagação proposta no título do texto remete à ideia de que este usuário deve, fundamentalmente,
Provas
O pai do herói autista
O canadense David Shore é o criador da série The Good Doctor, cujo personagem é Shaun Murphy, um médico dividido entre seus tormentos pessoais e a capacidade extraordinária de salvar vidas. Com o excelente Freddie Highmore na pele de um jovem cirurgião autista, a série, constituída de vários episódios, caiu nas graças dos brasileiros. Em parte da entrevista transcrita a seguir, Shore fala sobre os desafios para fazer de um autista um personagem tão pop.
Um diferencial de The Good Doctor é dar ao espectador a sensação de ver o mundo como um autista. Por que essa preocupação com as filigranas sensoriais? Não queria que as pessoas simplesmente vissem um autista na tela, mas que pudessem se identificar com ele e se colocassem no lugar de Shaun para poderem entendê-lo e amá-lo. Shaun não é perfeito, mas é o nosso herói, e ele tenta superar seus desafios com destemor. Queria que o público embarcasse nessa jornada de superação.
Como as pessoas com autismo e seus familiares têm reagido à série? Criaram-se expectativas. Foi muito gratificante. Havia nervosismos por parte da comunidade autista antes de a série ir ao ar, mas as respostas foram emocionantes e acolhedoras. Infelizmente existe muita conversa sobre diversidade na televisão, mas a realidade dos autistas nunca tinha sido abordada o suficiente. Eu sabia do risco de não agradar a todos, mas me sinto bem por ter feito um personagem como Shaun. Tenho orgulho dele.
Shaun enfrenta percalços como a falta de confiança dos pacientes e o desprezo dos colegas de profissão. Autistas que tentam trabalhar de forma regular vivem problemas semelhantes? Sim. Alimentei-me de muitas leituras e informações sobre isso. Os autistas enfrentam preconceitos, suposições, julgamentos injustos e prematuros. Todos nós, em alguma medida, encaramos desafios e somos julgados o tempo todo. Mas é um processo mais extremo para Shaun, sem dúvida. E o fato de ele não ficar para baixo nunca é uma das coisas mais inspiradoras para mim. Ele exibe uma atitude tão saudável que nos ensina a viver bem a vida.
Veja. 18 set. 2019, edição nº 2652, p. 110-101. Adaptado.
“Conforme sua posição junto ao verbo, os pronomes oblíquos átonos podem ser proclíticos (antepostos ao verbo), mesoclíticos (intercalados no verbo) e enclíticos (pospostos ao verbo).”
CEGALLA, Domingos Paschoal. Novíssima Gramática da Língua Portuguesa.
São Paulo: Companhia Editora Nacional, 2010, p. 538.
A esse respeito, leia os textos a seguir.
Texto I

Disponível em: < https://br.pinterest.com/pin/780319072916753735/?lp=true >.
Acesso em: 10 fev. 2020.
Texto II
“... para entendê-lo e amá-lo.”
Preencha corretamente as lacunas.
De acordo com a norma-padrão, nos dois textos é _______________ a colocação do pronome oblíquo enclítico quando ocorre, na oração, a presença do infinitivo_______________ regido da _______________ “para”.
A sequência que preenche corretamente as lacunas do texto é
Provas
O pai do herói autista
O canadense David Shore é o criador da série The Good Doctor, cujo personagem é Shaun Murphy, um médico dividido entre seus tormentos pessoais e a capacidade extraordinária de salvar vidas. Com o excelente Freddie Highmore na pele de um jovem cirurgião autista, a série, constituída de vários episódios, caiu nas graças dos brasileiros. Em parte da entrevista transcrita a seguir, Shore fala sobre os desafios para fazer de um autista um personagem tão pop.
Um diferencial de The Good Doctor é dar ao espectador a sensação de ver o mundo como um autista. Por que essa preocupação com as filigranas sensoriais? Não queria que as pessoas simplesmente vissem um autista na tela, mas que pudessem se identificar com ele e se colocassem no lugar de Shaun para poderem entendê-lo e amá-lo. Shaun não é perfeito, mas é o nosso herói, e ele tenta superar seus desafios com destemor. Queria que o público embarcasse nessa jornada de superação.
Como as pessoas com autismo e seus familiares têm reagido à série? Criaram-se expectativas. Foi muito gratificante. Havia nervosismos por parte da comunidade autista antes de a série ir ao ar, mas as respostas foram emocionantes e acolhedoras. Infelizmente existe muita conversa sobre diversidade na televisão, mas a realidade dos autistas nunca tinha sido abordada o suficiente. Eu sabia do risco de não agradar a todos, mas me sinto bem por ter feito um personagem como Shaun. Tenho orgulho dele.
Shaun enfrenta percalços como a falta de confiança dos pacientes e o desprezo dos colegas de profissão. Autistas que tentam trabalhar de forma regular vivem problemas semelhantes? Sim. Alimentei-me de muitas leituras e informações sobre isso. Os autistas enfrentam preconceitos, suposições, julgamentos injustos e prematuros. Todos nós, em alguma medida, encaramos desafios e somos julgados o tempo todo. Mas é um processo mais extremo para Shaun, sem dúvida. E o fato de ele não ficar para baixo nunca é uma das coisas mais inspiradoras para mim. Ele exibe uma atitude tão saudável que nos ensina a viver bem a vida.
Veja. 18 set. 2019, edição nº 2652, p. 110-101. Adaptado.
Leia o último parágrafo do texto.
“Shaun enfrenta percalços como a falta de confiança dos pacientes e o desprezo dos colegas de profissão. Autistas que tentam trabalhar de forma regular vivem problemas semelhantes? Sim, absolutamente. Os autistas enfrentam preconceitos, suposições, julgamentos injustos e prematuros. Todos nós, em alguma medida, encaramos desafios e somos julgados o tempo todo. Mas é um processo mais extremo para Shaun, sem dúvida. E o fato de ele não ficar para baixo nunca é uma das coisas mais inspiradoras para mim.”
Informe se é verdadeiro (V) ou falso (F) o que se afirma acerca da grafia e da acentuação das palavras presentes no parágrafo.
( ) Substituir “percalços” por “percalsos” corrige adequadamente a grafia desse vocábulo.
( ) Emprega-se o “h” medial no termo “semelhantes” por se tratar de uma letra integrante de um dígrafo.
( ) Colocar o acento circunflexo na sílaba -ÊN de “pacientes” é o mais correto, pois se trata de uma palavra paroxítona terminada em “s”.
( ) Usa-se o acento agudo em “Mas”, que no texto é uma conjunção e um monossílabo, somente se, em outro contexto, for empregada como adjetivo.
A sequência correta é
Provas
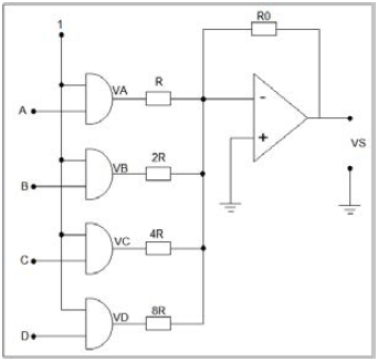
Observe o diagrama a seguir.

Fonte: Arquivo Banca Elaboradora.
Amplificadores operacionais e portas lógicas digitais são exemplos de dispositivos eletrônicos amplamente utilizados em diversos tipos de circuitos e aplicações.
Sabendo dessa afirmação, que tipo de circuito está representado pelo diagrama elétrico acima?
Provas
Caderno Container