Foram encontradas 1.800 questões.
A complexidade das instalações elétricas faz com que os cálculos de correntes de falta sejam muitas vezes realizados por aproximações. Algumas hipóteses simplificadoras usadas nos cálculos estão listadas abaixo.
I. A falta é admitida próxima da fonte geradora.
II. A rede de distribuição de baixa tensão não é radial.
III. Os valores de tensão de alimentação e as impedâncias dos diferentes componentes são supostos constantes.
IV. As resistências de contato e as impedâncias de falta não são levadas em consideração.
Marque a opção que apresenta apenas as hipóteses incorretas.
Provas
Um analisador de qualidade de energia foi usado para monitorar um sistema no-brake trifásico de 380 V / 60 Hz, com neutro instalado, usado para alimentação de emergência de cargas seletivas em um hospital. Os seguintes resultados foram obtidos nas medições de corrente realizadas nos condutores de fase da carga:
- Fundamental: 84 A
- 3ª harmônica: 45 A
- 5ª harmônica: 28 A
- 7ª harmônica: 15 A
A corrente a ser considerada no dimensionamento das bitolas dos condutores de fase é
Provas
Um motor trifásico para 220 V / 60 Hz consome 2 kW com Fator de Potência de 80%. A potência reativa que deve ser inserida localmente no circuito do motor para corrigir o Fator de Potência para 95% é
Provas
Um hangar para aeronaves de combate está sendo iluminado por 10 luminárias de 1.200 W. A iluminação permanece ligada durante 10 horas por dia. O custo mensal da energia consumida, considerando-se que o preço do kWh é de R$ 0,50, será de
Provas
Uma ponte de Wheatstone está sendo usada para medir a resistência desconhecida Rx, conforme mostrado abaixo.

Com a ponte em equilíbrio e considerando como sendo desprezível o erro na leitura do miliamperímetro, o valor de Rx e a tolerância da medição realizada serão, respectivamente:
Provas
Uma usina solar foi instalada conforme mostrado no esquema abaixo.

Se cada módulo fotovoltaico for capaz de fornecer 100 V / 7 A sob máximo iluminamento, assumindo condições ideais, a potência disponibilizada pela usina solar será de
Provas
O esquema abaixo mostra um circuito elétrico do tipo RLC alimentado por uma fonte de corrente alternada.

A corrente fornecida pela fonte é
Provas
O esquema elétrico mostra parte de um computador analógico processando os sinais de entrada V1 = - 2V e V2 = 1V.

Considerando componentes ideais, o sinal de saída Vo é
Provas
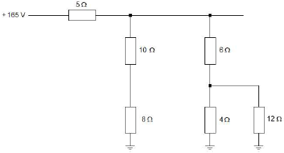
Considere o circuito elétrico esquematizado abaixo.

A corrente fornecida pela fonte e a potência desenvolvida no resistor de 10\( \Omega \) são, respectivamente:
Provas
Dispositivos DPS são instalados em um QDC e em circuitos terminais para a alimentação de cargas ligadas na rede CA, visando oferecer proteção contra surtos de tensão provenientes da rede de distribuição de energia. Um DPS é basicamente constituído por um
Provas
Caderno Container