Foram encontradas 30 questões.
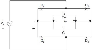
Considere o circuito a seguir com os diodos D1, D2, D3 e D4 ideais e com R e C, convenientemente dimensionados.

Sobre esse circuito conclui-se que é um
Provas
Em um circuito de determinado transistor bipolar PNP, um voltímetro foi utilizado para medir as tensões VEB = VE−VB e VBC = VB−VC, verificou-se que o transistor estava operando em SATURAÇÃO. Designando-se VE, VC e VB as tensões de polarização do emissor, do coletor e da base, respectivamente, quais os valores encontrados para VEB e VBC?
| VEB | VBC |
Provas
Observe o amplificador de pequenos sinais a transistor bipolar que segue, onde o hfe= 50 e hie = 5 k!$ \Omega !$ para esta polarização; Vcc é um valor em corrente contínua; vs é a fonte de sinal; Rc = 3 k!$ \Omega !$, Rb= 22 k!$ \Omega !$ e Re= 4,5 k!$ \Omega !$ e os capacitores Cb e Ce dimensionados de forma ideal para a frequência do sinal.

Para esse circuito, o ganho de tensão Av= vo/ vs vale
Provas
Correlacione a primeira coluna com a segunda a respeito de computadores e dos conceitos de informática.
I - Memória RAM
II - Sistema Operacional
III - Processador
P - Dispositivo que executa as instruções dos aplicativos.
Q - Armazena os arquivos e dados de usuário.
R - Onde instruções dos aplicativos são carregadas para execução.
S - Responsável pelo gerenciamento dos dispositivos e programas.
Estão corretas as seguintes associações:
Provas
Verificando o circuito a seguir, com o amplificador operacional ideal e R1 = 10 k!$ \Omega !$, constatou-se que vo = −3 vs para qualquer entrada vs.

Então, conclui-se que R2 vale
Provas
Considere o circuito abaixo.

Com R1 = R3 = 2 !$ \Omega !$, R2 = 1 !$ \Omega !$, V1 = 10 V e V2 = 7 V, tem-se que a corrente I vale
Provas
Observe a figura abaixo. Ela representa um nó A de um circuito e as correntes dos ramos, com seus respectivos sentidos, que encontram este nó.

Com base nessa figura, afirma-se que
Provas
Observe o circuito abaixo.

Determina-se que a resistência equivalente entre os terminais A e B, designada por Req, sendo R = 2!$ \Omega !$, vale
Provas
Utilizando o Mapa de Karnaugh ilustrado na tabela abaixo, a simplificação da equação lógica corresponde a
| !$ \overline{\text{CD}} !$ | !$ \overline{\text{C}} !$D | CD | C!$ \overline{\text{D}} !$ | |
| !$ \overline{\text{AB}} !$ | 1 | 0 | 0 | 1 |
| !$ \overline{\text{A}} !$B | 0 | 0 | 0 | 0 |
| AB | 0 | 0 | 0 | 0 |
| A!$ \overline{\text{B}} !$ | 1 | 0 | 0 | 1 |
Provas

Utilizando o circuito lógico apresentado na figura acima, a expressão correspondente ao sinal S é
Provas
Caderno Container