Foram encontradas 60 questões.
Um Analista de TI da Copergás deseja excluir de um banco de dados aberto e em condições ideais todos os produtos da tabela
produto que possuem no campo nome valores terminados em 'ão'. Para isso, deverá utilizar a instrução SQL
Provas
Questão presente nas seguintes provas
Considere as tabelas a seguir com seus respectivos campos.

Deve-se verificar se há violação da segunda forma normal (2FN) SOMENTE nas tabelas:
Provas
Questão presente nas seguintes provas
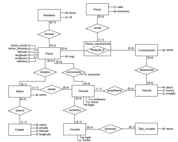
Para responder a questão, considere o Diagrama Entidade-Relacionamento (DER), que representa graficamente um Modelo Entidade-Relacionamento (MER).

Provas
Questão presente nas seguintes provas
Para responder a questão, considere o Diagrama Entidade-Relacionamento (DER), que representa graficamente um Modelo Entidade-Relacionamento (MER).

Provas
Questão presente nas seguintes provas
- Gestão de ServiçosITILITIL v3Gestão de Mudanças (ITILv3)
- Gestão de ServiçosITILITIL v3Gestão de Nível de Serviço (ITILv3)
Um cliente quer implantar uma intranet na empresa, então é preciso entrar em acordo quanto à disponibilidade, ao suporte ao
usuário, à implementação das solicitações de mudança, ao preço e formalizar tudo em um Acordo de Nível [ I ] . Se a
empresa do cliente necessitar executar alterações, como expansão ou modificação nos serviços de TI incluídos no acordo
formalizado, deve apresentar [ II ] e o Gerenciamento de [ III ] processa o pedido. As alterações que estão fora dos
acordos vigentes devem ser tratadas no processo Gerenciamento de [ IV ] .
De acordo com a ITIL v3, as lacunas I, II, III e IV são, correta e respectivamente, preenchidas com
Provas
Questão presente nas seguintes provas
O modelo de referência de processo do COBIT 5 divide os processos de TI da organização em dois domínios de processo
principais (I e II), conforme mostra a figura abaixo. Uma organização como a Copergás pode organizar seus processos
conforme julgar conveniente, desde que todos os objetivos necessários sejam cobertos.

Na figura, as lacunas I, II, III e IV são, correta e respectivamente, preenchidas com

Na figura, as lacunas I, II, III e IV são, correta e respectivamente, preenchidas com
Provas
Questão presente nas seguintes provas
- GestãoGestão de RiscosAnálise de Riscos
- GestãoGestão de RiscosISO 31000: Gestão de Riscos
- GestãoGestão de RiscosTratamento de Riscos
- GestãoSGSIISO 27002
Considere as definições: I. É um evento ou condição incerta que, se ocorrer, provocará um efeito positivo ou negativo em um ou mais objetivos. A atitude das organizações e das partes interessadas pode ser influenciada por fatores que são classificados em 3 tópicos: a) Apetite, que é o grau de incerteza que uma entidade está disposta a aceitar, na expectativa de uma recompensa; b) Tolerância, que é o grau, a quantidade ou o volume que uma organização ou um indivíduo está disposto a tolerar; c) Limite, a organização aceitará se estiver abaixo daquele limite e não tolerará se estiver acima daquele limite.
II. É a combinação da probabilidade de ocorrência de um evento e suas consequências. Possíveis opções para seu tratamento incluem: a) aplicar controles apropriados para reduzi-los; b) conhecê-los e objetivamente aceitá-los; c) evitar, não permitindo ações que poderiam causar a sua ocorrência; d) transferi-los para outras partes, como seguradoras ou fornecedores. É correto afirmar que os itens I e II
II. É a combinação da probabilidade de ocorrência de um evento e suas consequências. Possíveis opções para seu tratamento incluem: a) aplicar controles apropriados para reduzi-los; b) conhecê-los e objetivamente aceitá-los; c) evitar, não permitindo ações que poderiam causar a sua ocorrência; d) transferi-los para outras partes, como seguradoras ou fornecedores. É correto afirmar que os itens I e II
Provas
Questão presente nas seguintes provas
- Backup e RecuperaçãoConceitos e Fundamentos de Backup
- Backup e RecuperaçãoEstratégias de Backup
- GestãoGestão de Continuidade de NegóciosPRD: Plano de Recuperação de Desastres
Em relação à proteção e recuperação da informação, um Analista de TI sugeriu, corretamente, que na COPERGÁS
Provas
Questão presente nas seguintes provas
- Gerenciamento de RedesSNMP: Simple Network Management Protocol
- Modelo TCP/IPModelo TCP/IP: Camada de Aplicação
Considere o texto abaixo, referente ao gerenciamento de redes de computadores.
É o protocolo mais utilizado em gerenciamento de redes e permite que uma ou mais máquinas na rede sejam designadas como
gerentes de rede. Esta máquina recebe informações de todas as outras da rede, chamadas de agentes, e através do
processamento destas informações, pode gerenciar toda a rede e detectar facilmente os problemas ocorridos. As informações
coletadas pela máquina gerente estão armazenadas nas próprias máquinas da rede em uma espécie de base de dados lógica.
Nesta base estão gravadas todas as informações necessárias para o gerenciamento deste dispositivo, através de variáveis que
são requeridas pela estação gerente.
(Fonte: http://www.teleco.com.br/pdfs/tutorialgmredes2.pdf)
O protocolo citado no texto, a camada do modelo TCP/IP em que ele atua e a base de dados lógica citada são, respectivamente,
O protocolo citado no texto, a camada do modelo TCP/IP em que ele atua e a base de dados lógica citada são, respectivamente,
Provas
Questão presente nas seguintes provas
Para a instalação de uma rede de computadores do tipo cliente-servidor em um setor da Copergás vários equipamentos podem
ser necessários, como concentradores, comutadores, estações, servidores etc. Um comutador (switch) é um equipamento que
Provas
Questão presente nas seguintes provas
Cadernos
Caderno Container