Foram encontradas 413 questões.
No código (sketch), para o Arduino Nano receber o nível lógico do sensor de nível é necessário usar o comando
Provas
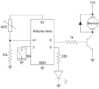
Para responder a questão, considere as informações a seguir.

O circuito sensor de temperatura, composto de um NTC e um resistor de 10 kΩ, envia uma tensão para o pino A1 do Arduino Nano. O sistema irá operar em um ambiente em que a temperatura variará entre 20 e 40 °C. Nessa faixa de temperatura, o NTC se comporta de forma que a sua resistência varia entre 500 Ω e 20 kΩ. O LED conectado ao pino 9 deve acender sempre que a temperatura ultrapassa 30 °C.
O sensor de nível (SN), do tipo NA, está conectado ao pino 3, configurado no setup do código (sketch) como INPUT_PULLUP. Ele está instalado na parte baixa do reservatório, de modo que será desativado sempre que o reservatório estiver quase vazio. Nesse caso, a bomba deve acionar por 30 segundos, cuja vazão é suficiente para encher novamente o reservatório.
A configuração do pino 3 como INPUT_PULLUP implica em
Provas
Analise os conceitos I e II adotados na área de luminotécnica:
I. Quando um ferreiro coloca uma peça de ferro no fogo, ela passa a comportar-se segundo a lei de Planck, isto é, adquire diferentes colorações à medida que a sua temperatura aumenta, podendo variar de 300 a 5000K.
II. Potência da radiação luminosa numa dada direção, cuja unidade de medida é a candela (cd).
Os conceitos I e II referem-se, respectivamente, a
Provas
Sobre a correção de fator de potência, ela é necessária principalmente em instalações de cargas ...I... com a finalidade de ...II... o valor do fator para que ele seja próximo de ...III... .
As lacunas I, II e III devem ser preenchidas, correta e respectivamente, por:
Provas
Em instalações prediais de gás canalizado, o processo para checar se há vazamentos nas tubulações é denominado
Provas
No teste de um sistema controlado por um microcontrolador, um osciloscópio está analisando um sinal PWM cuja largura do pulso é definida por um código de 8 bits, conforme a figura a seguir.

Sabendo que a base de tempo do osciloscópio está calibrada em 0,5 ms/DIV, a frequência do sinal PWM e o valor do código, na base dez, correspondente à largura do pulso valem, respectivamente,
Provas
Considere a figura a seguir.

Em relação ao projeto, o desenho é denominado:
Provas
Quanto ao aparelho de gás tipo B, a ABNT NBR13103 − Instalação de aparelhos de gás estabelece:
Provas
Revestimentos de parede auxiliam as vedações verticais a cumprirem suas funções de:
I. estanqueidade ao ar e à água.
II. proteção térmica e acústica.
III. estética e embelezamento.
IV. segurança, contra a ação do fogo e intrusões; resistência mecânica da própria vedação.
Está correto o que se afirma em
Provas
No sistema de impermeabilização, a camada de separação tem como função
Provas
Caderno Container