Foram encontradas 70 questões.
Considere a seguinte Tabela de valores críticos da estatística \( \chi^2 \) ao nível de significância 5%:
|
Graus de liberdade |
\( \chi^2 \) crítico para \( \alpha \) = 5% |
|
1 |
3,8 |
|
2 |
6,0 |
|
3 |
7,8 |
|
4 |
9,5 |
|
280 |
320,0 |
Uma política pública visava capacitar profissionais em situação de desemprego, para facilitar-lhes a reinserção no mercado de trabalho.
Um estudo acerca da efetividade dessa política tomou uma amostra aleatória de 100 profissionais desempregados que foram capacitados no âmbito dessa política e outros 200 profissionais desempregados que, embora elegíveis para serem capacitados, não o foram.
A análise descritiva da amostra concluiu que, um ano após o término do curso, 80 profissionais dentre os 100 profissionais que foram capacitados estavam empregados e 100 profissionais dentre os 200 profissionais que não foram capacitados também estavam empregados.
Com o intuito de avaliar a efetividade dessa política pública, faz-se, dentre outras análises, um teste de independência \( \chi^2 \) que verifica se há (ou não) relação entre ter realizado a capacitação profissional e ser reinserido no mercado de trabalho.
Ao nível de significância de 5%, conclui-se que a política pública
Provas
- Inteligência ArtificialMachine LearningTipos de AprendizadoSupervisionado
- Inteligência ArtificialMachine LearningTipos de AprendizadoNão Supervisionado
Considere as duas situações a seguir.
Situação 1
Um órgão do governo está lidando com um grande conjunto de dados contendo informações sobre as declarações fiscais históricas dos cidadãos, bem como erros e discrepâncias que tenham eventualmente sido encontrados nessas declarações. O órgão deseja desenvolver um modelo que possa prever se uma nova declaração fiscal provavelmente contém erros ou discrepâncias, auxiliando na identificação de casos potenciais para investigação adicional.
Situação 2
O departamento de transporte de uma cidade tem acesso a uma grande quantidade de imagens de câmeras de tráfego e deseja entender padrões e pontos de congestionamento na rede viária da cidade, sem categorias ou rótulos predefinidos.
Os modelos que endereçam a situação 1 e a situação 2 são:
Provas
Um empreendimento de alta tecnologia pretende trabalhar com o framework Hadoop para o armazenamento e processamento de dados em larga escala. Pretende-se configurar o Sistema de Arquivos Distribuídos do Hadoop (HDFS), de modo que ele atue como um sistema de arquivos bem distribuídos, atuando na camada de armazenamento do Hadoop.
A configuração adequada para esse sistema HDFS ser mais tolerante a falhas é aquela na qual o sistema se encarrega de
Provas
Em um esforço para melhorar a análise e a tomada de decisão no setor agrícola, um órgão governamental brasileiro implementou um sistema OLAP para monitorar a produção agrícola nacional. O cubo OLAP foi estruturado para incluir as dimensões Tempo (Ano, Mês), Produto (Tipo de Cultura, Variedade) e Região (Estado, Cidade), com medidas de Área Plantada (hectares) e Produção (toneladas). Em um certo momento de sua análise, um analista estava vendo a produção total de soja do estado de Mato Grosso em 2023, mas decidiu que desejava ver apenas a produção da cidade de Sorriso, também em 2023.
Considerando-se esse contexto, qual sequência de operações OLAP o analista deverá realizar para, a partir da visão em que estava, obter a visão desejada?
Provas
Um órgão governamental precisa analisar a distribuição da população por faixa salarial, a partir de dados individuais do imposto de renda anonimizados. Para isso, dividirá os salários em faixas, para gerar um gráfico que indique a quantidade de contribuintes cujo salário está dentro de cada uma dessas faixas.
Para esse fim, a visualização gráfica mais adequada é o
Provas
Em um projeto de desenvolvimento de um sistema de visão computacional para identificar e classificar diferentes tipos de objetos em imagens de tráfego urbano, uma equipe de engenheiros optou por utilizar uma rede neural. Para garantir eficiência computacional e uma eficaz propagação do gradiente durante o treinamento do modelo, cada nó da rede foi implementado utilizando a função de ativação ReLU.
A propriedade principal da função ReLU é
Provas
Disciplina: TI - Desenvolvimento de Sistemas
Banca: CESGRANRIO
Orgão: CPNU/CNU
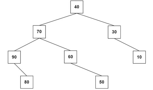
A Figura abaixo exibe uma árvore binária de busca balanceada.

Um novo número inteiro foi inserido nessa árvore sem que suas propriedades tenham sido alteradas. Além disso, nenhuma transformação foi necessária para mantê-la balanceada.
Qual foi o número inteiro inserido?
Provas
Disciplina: TI - Desenvolvimento de Sistemas
Banca: CESGRANRIO
Orgão: CPNU/CNU
Um programador está desenvolvendo um programa Python que irá ler um texto e produzir um relatório contendo os substantivos presentes nesse texto e o número de vezes que cada substantivo aparece no texto. Por exemplo, o texto “Hoje é domingo de carnaval. Hoje é dia de samba.” iria produzir o seguinte resultado:
Hoje 2
domingo 1
carnaval 1
dia 1
samba 1
Os substantivos estão organizados de acordo com a lista inicial:
[ ["Hoje", 2], ["domingo", 1], ["carnaval", 1], ["dia", 1], ["samba", 1] ]
Para completar o programa, é necessário construir uma função, chamada inclui, que receba como parâmetros uma lista de palavras, como a lista acima, e a próxima palavra do texto. Caso essa palavra recebida como parâmetro já se encontre na lista, deve-se adicionar uma unidade à quantidade de palavras existentes no texto. Caso contrário, a nova palavra deverá ser inserida no final da lista com o valor da quantidade igual a 1.
Por exemplo:
• se a função inclui for chamada com a lista inicial e a palavra "carnaval" como parâmetros, a nova configuração da lista passará a ser:
[ ["Hoje", 2], ["domingo", 1], ["carnaval", 2], ["dia", 1], ["samba", 1] ]
• se a função inclui for chamada com a lista inicial e a palavra "folia" como parâmetros, a nova configuração da lista passará a ser:
[ ["Hoje", 2], ["domingo", 1], ["carnaval", 1], ["dia", 1], ["samba", 1], ["folia", 1] ]
Qual implementação da função inclui executa o que foi descrito?
Provas
Disciplina: TI - Desenvolvimento de Sistemas
Banca: CESGRANRIO
Orgão: CPNU/CNU
Um programador criou um método Java que recebe como parâmetro um inteiro maior ou igual a zero e retorna um inteiro cujos dígitos têm suas posições invertidas em relação ao inteiro recebido como parâmetro, conforme os exemplos apresentados a seguir:
• Caso essa função receba o inteiro 1234 como parâmetro, ela retornará o inteiro 4321;
• Caso essa função receba o inteiro 1000 como parâmetro, ela retornará o inteiro 1;
• Caso essa função receba o inteiro 8 como parâmetro, ela retornará o inteiro 8.
Qual método executa o que foi especificado?
Provas
Disciplina: TI - Desenvolvimento de Sistemas
Banca: CESGRANRIO
Orgão: CPNU/CNU
Uma organização está planejando iniciar um projeto para o desenvolvimento de uma aplicação móvel que deve funcionar com os sistemas operacionais Android e iOS, com um requisito importante de desempenho máximo. Para isso, foi decidido não só usar código nativo para cada sistema operacional, desenvolvendo duas aplicações similares em paralelo, mas também adotar as linguagens consideradas preferidas, e mais recentemente propostas, para esses sistemas pelas empresas Google e Apple, ao invés das linguagens usadas tradicionalmente.
Considerando-se esse cenário, que linguagens devem ser adotadas, respectivamente, no desenvolvimento de tal aplicação para Android e para iOS?
Provas
Caderno Container