Foram encontradas 699 questões.
No padrão TDM (modulação por divisão de tempo) da telefonia celular brasileira escolheu-se o padrão europeu E1 para transmissão dos sinais, com 30 canais de voz mais 2 canais de serviço. A taxa de transmissão do padrão E1 é:
Provas
Analisando a construção de uma antena tipo Yagi-Uda, assinale a alternativa CORRETA.
Provas
Analise as afirmações abaixo sobre os satélites geo-estacionários.
I. Os satélites são alimentados a partir de placas coletoras solares e, para se manterem funcionando durante as noites, possuem baterias com autonomia mínima de 15 horas.
II. Para manterem a estabilidade de posição, os satélites devem girar em torno do próprio eixo, através da conservação do momento angular, ou então serem providos de giroscópios internos em três eixos.
III. O satélite permanece em órbita enquanto tiver combustível para acionar os foguetes; e deve girar para manter sempre a antena voltada para uma determinada região na Terra.
IV. Os satélites ficam parados em relação à Terra, enquanto esta gira, e assim podem cobrir toda a superfície terrestre a cada 24 horas.
É/são totalmente verdadeira(s) apenas a(s) afirmativa(s):
Provas
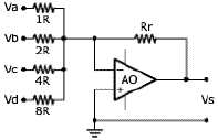
Seja um amplificador operacional utilizado para implementar a estrutura abaixo. Esta estrutura é tecnicamente chamada de:

Provas
Um dos sistemas de comunicação/controle disponível para automação de processos e plantas é o desenvolvido em 1994 pela FieldBus Foundation, que possui algumas vantagens sobre o sistema tradicional de 4 a 20 mA. Uma destas vantagens é:
Provas
Analise as afirmações a seguir a respeito das comunicações digitais.
I. Como há redundância do sinal de voz, a modulação digital tipo delta, entre uma amostra e outra do sinal, utiliza-se apenas de um bit para representar o incremento (negativo ou positivo) no valor do sinal atual em relação a amostra anterior.
II. Com o desenvolvimento da Internet e a necessidade de se transmitir grandes imagens em meios de pequena largura de banda, a compressão de imagens se tornou uma necessidade inadiável. A codificação conhecida como JPEG (joint picture experts group) é um dos padrões mais utilizados atualmente por sua característica de aplicar técnicas temporais na compressão dos dados, ao invés do uso de transformadas no domínio da freqüência.
III. Sistemas de videoconferência permitem a comunicação multiponto de áudio e vídeo. Esse tipo de aplicação é interessante para a realização de reuniões em empresas de grande porte que possuam filiais em regiões distantes, evitando, assim, o deslocamento de seus empregados entre as filiais.
IV. Na telefonia digital, a codificação PCM consiste na amostragem e conseqüente quantização do sinal analógico de voz, para uma posterior transmissão através do meio físico.
São verdadeiras as afirmações:
Provas
Com relação aos inversores e aos cicloconversores, muito utilizados para o controle de velocidade de motores CA, é correto afirmar que:
Provas
O tipo de fundação superficial corrida, em concreto simples ou pedra argamassada, indicada para pequenas cargas, distribuídas linearmente sobre terreno médio a bom, é conhecido como:
Provas
A empresa pode não ter interesse em expor ao cliente elementos como o lucro pretendido ou os custos do escritório. Em relação à este aspecto assinale a única alternativa correta:
Provas
A aquisição de dados de sensoriamento remoto é feita por meio de equipamentos eletrônicos denominados Sensores Remotos. Em relação aos sensores remotos imageadores assinale a única alternativa correta.
Provas
Caderno Container