Foram encontradas 240 questões.
Disciplina: TI - Organização e Arquitetura dos Computadores
Banca: VUNESP
Orgão: CREFITO-3
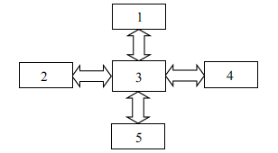
A arquitetura de Harward de processadores se baseia em diversos componentes, representados na figura a seguir.

Uma associação correta aos blocos constitutivos dessa arquitetura é:
Provas
Disciplina: TI - Organização e Arquitetura dos Computadores
Banca: VUNESP
Orgão: CREFITO-3
Um processador típico possui diversos componentes, dentre eles, a Unidade Lógica Aritmética, que realiza operações como:
I. deslocamento de bits de uma palavra;
II. subtração e decremento;
III. operação em ponto flutuante.
Sobre as operações, está correto o contido em
Provas
Disciplina: Atualidades e Conhecimentos Gerais
Banca: VUNESP
Orgão: CREFITO-3

Para decidir sobre essa questão, fez-se, em dezembro de 2011,
Provas
Disciplina: Atualidades e Conhecimentos Gerais
Banca: VUNESP
Orgão: CREFITO-3

A companhia responsável pelo poço é
Provas
Disciplina: Atualidades e Conhecimentos Gerais
Banca: VUNESP
Orgão: CREFITO-3

A reportagem refere-se, respectivamente, à Lei
Provas
Disciplina: Atualidades e Conhecimentos Gerais
Banca: VUNESP
Orgão: CREFITO-3
Em novembro de 2011, os primeiros-ministros da Grécia e da Itália foram substituídos por “governos técnicos”; a chanceler alemã Angela Merkel afirmou que “a Europa está em um dos mais difíceis, talvez o mais difícil momento desde a Segunda Guerra Mundial”; os socialistas sofreram a “pior derrota da história” nas eleições na Espanha.
Essa situação pode ser explicada, principalmente, pelo fato de que
Provas
Disciplina: Atualidades e Conhecimentos Gerais
Banca: VUNESP
Orgão: CREFITO-3

Essa operação ocorreu na cidade
Provas
Disciplina: Atualidades e Conhecimentos Gerais
Banca: VUNESP
Orgão: CREFITO-3

As notícias referem-se, respectivamente,
Provas
Disciplina: Atualidades e Conhecimentos Gerais
Banca: VUNESP
Orgão: CREFITO-3

O médico foi considerado culpado
Provas
Disciplina: Atualidades e Conhecimentos Gerais
Banca: VUNESP
Orgão: CREFITO-3

O comitê do Nobel justificou esse prêmio como reconhecimento
Provas
Caderno Container