Foram encontradas 240 questões.
O que é strip line em microondas
Provas
Em relação aos típicos periféricos de um microcontrolador é correto afirmar:
Provas
Um sinal analógico de voz, com espectro de frequências entre 0 e 4 kHz, deve ser amostrado no tempo. Para que o sinal não sofra distorção por “aliasing”, a taxa de amostragem mínima, em amostras/s, deve ser:
Provas
Escolha a alternativa com a expressão lógica que representa o comportamento do circuito digital da figura a seguir:

Provas
Qual a expressão booleana do circuito abaixo?

Provas
Em um sintonizador AM tem-se uma indutância de 300 microHenrys e 15 !$ \Omega !$ de resistância. Qual o valor do capacitor a ser ligado em série com a bobina, para que o circuito entre em ressonância com uma frequência de 840 kHz?
Provas
Considerando modelo ideal para o amplificador operacional no circuito da figura abaixo, calcule o valor da tensão de saída VS.

Nesse caso, o valor da tensão de saída é:
Provas
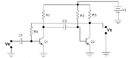
Sobre o circuito a seguir pode-se afirmar:

I. O circuito é projetado para que em condições normais, isto é, sem o pulso de disparo na entrada Ve, o transistor Q2 esteja saturado e Q1, cortado.
II. A figura representa uma configuração básica de um circuito multivibrador biestável (flip-flop).
III. Injetando-se na entrada um pulso positivo de amplitude suficiente para saturar Q1, o capacitor C1 passa a se descarregar.
IV. Disparando-se o circuito, a saída sairá imediatamente de seu nível estável e permanecerá no nível quase estável durante certo intervalo de tempo.
Quais dessas afirmativas são verdadeiras?
Provas
Para o circuito abaixo, é correto afirmar que os amplificadores operacionais A1 e A2 estão dispostos nas seguintes montagens, respectivamente.

Provas
Sobre o circuito R L C abaixo, operando em regime permanente senoidal, considere as seguintes afirmativas:

I. Se L = 1H e C = 1F, o circuito está em ressonância.
II. A corrente em R está em fase com a tensão da fonte.
III. A tensão em L está adiantada em relação à tensão da fonte.
IV. A freqüência de ressonância do circuito é !$ f = \dfrac{1}{2\pi\sqrt{LC}} !$.
V. As correntes em L e C estão defasadas 90o entre si.
Quais dessas afirmativas são verdadeiras?
Provas
Caderno Container