Foram encontradas 70 questões.
Utilize a figura para responder a questão.

O sistema epicicloidal de engrenagens é muito utilizado por permitir grande redução ou ampliação de rotação ocupando um espaço menor que os sistemas tradicionais de eixos paralelos de engrenagens. Na figura, é mostrado um sistema epicicloidal de engrenagens onde a engrenagem solar possui 60 dentes, a engrenagem planetária possui 40 dentes, e o anel externo possui 120 dentes. Com o anel externo parado, se for imposta uma rotação de 10 rpm acionando o braço da engrenagem planetária, qual será a rotação de saída na engrenagem solar?
Provas
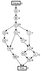
Na figura a seguir, é mostrada uma rede de atividades para a realização de um projeto. Dentro dos círculos estão as atividades que serão realizadas e, ao lado, o número de dias que cada atividade irá levar.

Para essa rede de atividades, qual é o caminho crítico do projeto?
Provas
O processo TIG é muito utilizado para soldagem de metais ferrosos e não ferrosos de pequenas espessuras. Esse processo caracteriza-se por utilizar um eletrodo não consumível e proteção gasosa sobre o cordão de solda. Qual é o gás utilizado para essa proteção?
Provas
Um armazém frigorífico opera com o ciclo refrigeração, conforme mostrado na figura.

Dados: Pressão de entrada no compressor: 100 kPa
Entalpia do fluido refrigerante na entrada do compressor: 240 kJ/kg
Pressão na saída do compressor: 900 kPa
Entalpia do fluido refrigerante na saída do compressor: 287 kJ/kg
Entalpia do fluido refrigerante na entrada da válvula de expansão: 100 kJ/kg
Sabendo-se que o processo de expansão é isoentrópico e que a vazão em massa do fluido refrigerante é de 0,15 kg/s, determine qual é o coeficiente de performance da instalação.
Provas
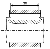
As chavetas são elementos de máquinas responsáveis pela transmissão de torque nos equipamentos mecânicos. Elas impedem o deslizamento relativo entre o cubo e o eixo. As chavetas precisam ser dimensionadas quanto ao esmagamento e quanto ao cisalhamento.

Dados:
Diâmetro do eixo: 50 mm
Tensão limite de cisalhamento do material da chaveta: 120 MPa
Coeficiente de segurança: 2
Para o esquema mostrado na figura, qual deve ser a largura mínima da chaveta para suportar o torque de 240 Nm aplicado no eixo sem cisalhar?
Provas
As usinas termoelétricas operam com a queima de combustíveis para a produção de vapor, que é utilizado para movimentar o gerador elétrico. A figura a seguir traz um esquema básico de funcionamento de uma usina termoelétrica com as pressões de entrada e de saída de cada equipamento.

Dados: Vazão em massa de água na bomba: 12 kg/s Densidade da água: 1 000 kg/m3
Qual a potência que a bomba entrega ao fluido para elevar sua pressão?
Provas
As estruturas e os equipamentos mecânicos possuem frequências naturais que precisam ser calculadas para verificar se fontes geradoras de vibração ligadas ou próximas a esses equipamentos não irão gerar frequências que ativam os modos de vibrar do equipamento.

(HIBERLER, R. C. Dinâmica: mecânica para engenharia, 12ª Ed., São Paulo, Person Prentice Hall, 2011. Adaptado)
Para o sistema da figura, determine qual a frequência natural do sistema se a massa for puxada para baixo e solta.
Desprezar massa da mola, da corda e da polia. A corda é inextensível. Considerar pequenas amplitudes de movimento.
Provas
As ligas Fe-C são as ligas metálicas mais utilizadas na indústria mundial. Uma parte importante do estudo dessas ligas é conhecer e interpretar corretamente o seu diagrama de fases.

(CALLISTER JR, William D, RETHWISCH, David G. Ciência e engenharia de materiais – uma introdução. 9ª ed. Rio de Janeiro: LTC, 2016. Adaptado)
Utilizando o diagrama da figura, determine para uma liga com 0,5% de Carbono em massa, qual a quantidade de cada fase presente logo abaixo de 727 ºC.
Provas
No projeto de estruturas é muito importante a determinação do coeficiente de segurança entre a tensão de escoamento do material e a tensão atuante nos componentes da estrutura.

Para a viga da figura, qual o coeficiente de segurança com relação à tensão máxima de flexão aplicada pelo carregamento?
Provas
Provas
Caderno Container