Foram encontradas 100 questões.
Assinale a alternativa cuja conjunção subordinativa completa corretamente o seguinte período: “Os funcionários foram dispensados ........... o expediente terminou mais cedo.”.
Provas
Questão presente nas seguintes provas
Use (1) sujeito simples, (2) sujeito composto, (3) sujeito indeterminado e (4) sujeito oculto (ou desinencial). Em seguida, marque a alternativa que contém a sequência correta.
( ) Faltou-me coragem para abrir o negócio.
( ) Precisa-se de empregados.
( ) Os políticos e seus comparsas aplicaram inúmeras fraudes.
( ) Hesitou, mas acabou tomando a decisão.
( ) Precisa-se de empregados.
( ) Os políticos e seus comparsas aplicaram inúmeras fraudes.
( ) Hesitou, mas acabou tomando a decisão.
Provas
Questão presente nas seguintes provas
Como é conhecida a lista de todas as combinações dos bits de entrada e os respectivos valores de saída para cada combinação de uma função binária?
Provas
Questão presente nas seguintes provas
Os termos destacados abaixo regem complemento introduzido pela preposição “a”, exceto:
Provas
Questão presente nas seguintes provas
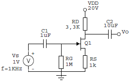
Determine o valor de IG e IS na configuração abaixo.

Dado: ID = 2,6mA, IDSS = 2,6mA e VP = -8,0V.
Obs.: Valores das resistências em OHMS.
Provas
Questão presente nas seguintes provas
Em qual alternativa o verbo em destaque é indiferentemente transitivo direto ou indireto para o sentido em que é utilizado na frase?
Provas
Questão presente nas seguintes provas
Relacione as colunas, depois assinale a sequência correta nas opções abaixo
1 – Relutância
2 – Permissividade
3 – Permeabilidade Absoluta
4 – Rigidez Dielétrica
2 – Permissividade
3 – Permeabilidade Absoluta
4 – Rigidez Dielétrica
( ) É a condutividade magnética específica por unidade de comprimento e seção transversal em um material.
( ) É a oposição ao estabelecimento de um fluxo magnético.
( ) É a intensidade de campo elétrico necessária para que ocorra a ruptura de um dielétrico.
( ) É uma medida da facilidade com que um fluxo elétrico é estabelecido em um dielétrico.
( ) É a oposição ao estabelecimento de um fluxo magnético.
( ) É a intensidade de campo elétrico necessária para que ocorra a ruptura de um dielétrico.
( ) É uma medida da facilidade com que um fluxo elétrico é estabelecido em um dielétrico.
Provas
Questão presente nas seguintes provas
Qual é o ciclo de operação de um amplificador de classe AB?
Provas
Questão presente nas seguintes provas
A é a capacidade que tem o diodo emissor de luz (LED) para injetar na fibra uma grande quantidade de potência óptica.
Provas
Questão presente nas seguintes provas
Assinale a alternativa em que há prosopopéia.
Provas
Questão presente nas seguintes provas
Cadernos
Caderno Container