Foram encontradas 100 questões.
2269077
Ano: 2011
Disciplina: TI - Sistemas Operacionais
Banca: DIRENS Aeronáutica
Orgão: EEAr
Disciplina: TI - Sistemas Operacionais
Banca: DIRENS Aeronáutica
Orgão: EEAr
Provas:
- LinuxRedes no LinuxConfiguração de Interfaces de Rede no Linux
- LinuxRedes no LinuxFerramentas de Rede (Linux)ifconfig
Em um sistema Linux, para configurar manualmente uma placa de rede, utiliza-se o comando
Provas
Questão presente nas seguintes provas
2269065
Ano: 2011
Disciplina: TI - Desenvolvimento de Sistemas
Banca: DIRENS Aeronáutica
Orgão: EEAr
Disciplina: TI - Desenvolvimento de Sistemas
Banca: DIRENS Aeronáutica
Orgão: EEAr
Provas:
- Paradigmas de ProgramaçãoOrientação a ObjetosOrientação a Objetos: Encapsulamento
- Paradigmas de ProgramaçãoOrientação a ObjetosOrientação a Objetos: Interfaces
Assinale a alternativa que completa correta e respectivamente as lacunas da assertiva a seguir.
Quando se utiliza o conceito de encapsulamento da programação orientada a objetos, enquanto a define os detalhes internos do componente, a lista os serviços fornecidos por ele.
Provas
Questão presente nas seguintes provas
Observe:
O prefeito recompensou os funcionários com uma gratificação no final do ano.
Em qual das alternativas a voz passiva mantém o mesmo sentido da oração acima?
Provas
Questão presente nas seguintes provas
Marque V (verdadeiro) e F (falso) para as afirmações que completam o enunciado abaixo e, em seguida, selecione a alternativa correta.
No plural, a palavra sênior (mais antigo, mais velho)
( ) perde o acento circunflexo.
( ) exibe o acréscimo de es ao final.
( ) tem como tônica a penúltima sílaba, -o-.
( ) mantém a posição da sílaba tônica da forma original.
( ) exibe o acréscimo de es ao final.
( ) tem como tônica a penúltima sílaba, -o-.
( ) mantém a posição da sílaba tônica da forma original.
Provas
Questão presente nas seguintes provas
Assinale a alternativa na qual o grupo em negrito atua como conjunção subordinativa.
Provas
Questão presente nas seguintes provas
2269031
Ano: 2011
Disciplina: TI - Desenvolvimento de Sistemas
Banca: DIRENS Aeronáutica
Orgão: EEAr
Disciplina: TI - Desenvolvimento de Sistemas
Banca: DIRENS Aeronáutica
Orgão: EEAr
Provas:
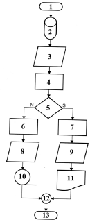
Observe o gráfico abaixo e, a seguir, assinale a alternativa com os significados dos símbolos representados respectivamente pelos números 5, 6 e 12.

Provas
Questão presente nas seguintes provas
2269028
Ano: 2011
Disciplina: TI - Redes de Computadores
Banca: DIRENS Aeronáutica
Orgão: EEAr
Disciplina: TI - Redes de Computadores
Banca: DIRENS Aeronáutica
Orgão: EEAr
Provas:
Conforme o que se afirma abaixo sobre as características do protocolo TCP, marque (V) para verdadeiro ou (F) para falso. A seguir, assinale a alternativa que apresenta a sequência correta.
( ) Utiliza canais virtuais chamados portas.
( ) Não é orientado à conexão.
( ) Atua na camada de Rede do modelo OSI.
( ) Não é orientado à conexão.
( ) Atua na camada de Rede do modelo OSI.
Provas
Questão presente nas seguintes provas
Assinale a alternativa na qual o pronome oblíquo em negrito foi empregado corretamente.
Provas
Questão presente nas seguintes provas
Leia:
O sol amarelado
Apontou no descampado
E no corre-corre do dia
Nem foi admirado
Apontou no descampado
E no corre-corre do dia
Nem foi admirado
As palavras em destaque nos versos acima foram formadas, respectivamente, pelos processos de
Provas
Questão presente nas seguintes provas
Ao acessar uma base de dados MySQL, qual é o comando utilizado para estabelecer uma conexão permanente com a base de dados?
Provas
Questão presente nas seguintes provas
Cadernos
Caderno Container