Foram encontradas 50 questões.
Disciplina: Engenharia de Telecomunicações
Banca: NCE-UFRJ
Orgão: Eletrobrás
- Processamento de sinaisTransmissores e receptores
- Antenas e propagaçãoRadioenlaces: HF, VHF, UHF e SHF
A função dos Equalizadores Adaptativos, usados nos receptores dos rádios digitais, é:
Provas
Disciplina: Engenharia de Telecomunicações
Banca: NCE-UFRJ
Orgão: Eletrobrás
Provas
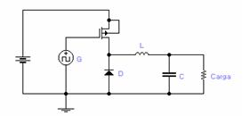
O circuito abaixo é usado como conversor DC-DC e é conhecido por topologia Buck. O gerador de G gera pulsos com amplitudes suficientes para, ora cortar, ora conduzir o MOS-FET. Em relação ao seu funcionamento, pode-se afirmar que

Provas
O circuito abaixo foi polarizado de forma que não haja distorções por corte, saturação e não linearidades dos transistores, quando for acoplado o sinal senoidal de entrada "E". As reatâncias dos capacitores nas freqüências de operação são desprezíveis. A realimentação do circuito abaixo é do tipo:

Provas
O diagrama esquemático em blocos abaixo é um tipo comum de conversor Analógico/Digital, que usa um conversor Digital/Analógico e outros circuitos associados. A numeração correta dos blocos segundo a sua função é:

Provas
No circuito representado no diagrama de blocos abaixo, que é usado em um PLL, "I" é um circuito defasador de + 90º, "X" é circuito multiplicador de quatro quadrantes, "PB" é um filtro passa-baixa, que tem um pólo em
= 10 rad/s, e A (t) = sen (104 . t +
) e B (t) = sen 104 . t , os sinais de entrada. Podemos desse modo afirmar que a saída S (t) é, muito aproximadamente, a função:

Provas
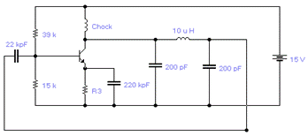
O circuito abaixo é de um oscilador conhecido pelo nome de Oscilador Colpits. As capacitâncias do transistor e as parasitas são desprezadas e as condições de oscilação foram todas satisfeitas. A indutância do indutor do circuito
da rede
é de 1 (um) micro Henry e os capacitores, da mesma rede, são de 200 pico Farads. Assim, pode-se afirmar que o circuito oscilará, aproximadamente, em:

Provas
O circuito lógico aritmético apresentado neste item, com entradas A e B e saídas S e E, é um:

Provas
O circuito abaixo foi implementado com técnica CMOS, com as simbologias indicadas (S-source; G-gate e D-drain). Sendo A e B as entradas e S a saída, podemos concluir, pela análise do circuito, que ele se comporta como uma função:

Provas
"A", "B", e "C" são saídas "Q" de um contador binário assíncrono, realizado com flip - flops J-K, com J=K=1 (lógico), acionado por um relógio que gera 1 (um) pulso por segundo. Queremos seqüencialmente gerar o trem de pulsos abaixo

Devemos realizar com "A", "B", e "C" a seguinte função lógica "F ", que será a saída do trem de pulsos
Provas
Caderno Container