Foram encontradas 50 questões.
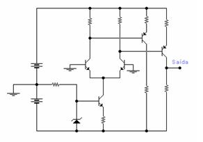
O circuito abaixo é um amplificador diferencial, alimentado por fontes simétricas +12 V e -12 V CC. Todos os resistores são de 1 kilo Ohms, o diodo Zener é de 8,6 V e os transistores são idênticos e de silício, com módulo de Vbe = 0,6 V, e os parâmetros "hfe" muito grandes, de modo que as correntes de base podem ser desprezadas.

A tensão no ponto de saída, em relação ao ponto de aterramento, é de:
Provas
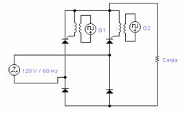
No circuito abaixo, alimentado pela tensão de uma rede elétrica de 120V / 60 Hz, são desprezadas as quedas de tensão nos diodos. O oscilador G1 gera pulsos após um ângulo
(0º <
< 180º) do início do ciclo, e o oscilador G2 gera pulsos após um ângulo
(180º <
< 360º) do início do ciclo, com energias suficientes para o disparo dos tiristores.

=
- 180º =
, a tensão média sobre a carga será:Provas
- Eletrônica AnalógicaCircuitosFiltros e fontes/geradores de sinais
- Eletrônica de PotênciaFontes, retificadores e inversores estáticos
Em um retificador de onda completa monofásico, ligado à rede elétrica de 117 V / 60 Hz, são desprezadas as quedas de tensão nos diodos retificadores. O filtro de saída dos retificadores tem a configuração "L", com entrada por um indutor que está em série com um capacitor que, por sua vez, está em paralelo com a carga. Este filtro foi calculado de forma que a ondulação na carga seja desprezível. A tensão aproximada sobre a carga será de:
Provas
se refere a um circuito:Provas
A transformada de Fourier de um pulso retangular, como representado abaixo, de largura
segundos
e amplitude A, e centrado na origem é

Provas
Para casar um gerador, que apresenta uma tensão de saída de Vg volts e uma impedância de saída Zi, com uma carga Zl, de modo que tenhamos a máxima transferência de potência entre o gerador e a carga, devemos ter:
Provas
A transformada de Laplace de uma função f(t) é representada por L [ f(t) ]. A derivada no tempo de uma função f (t) será a função F(s) igual a:
Provas
Disciplina: Engenharia de Telecomunicações
Banca: NCE-UFRJ
Orgão: Eletrobrás
No desenvolvimento em série de Fourier de um sinal correspondente a uma onda quadrada de tensão de amplitudes + 5 Volts e - 5 Volts, sem nível contínuo, e de simetria ímpar o terceiro harmônico terá uma amplitude de:
Provas
No diagrama de Bode são marcados os pólos e os zeros da função de transferência H(s) = Vo (s) /Vi (s). No circuito abaixo o operacional é ideal, opera na região linear, todos os resistores são de 1 (um) kilo Ohms e o capacitor é de 1 (um) micro Farad.

Serão marcados no diagrama:
Provas
O parâmetro híbrido h11 de um transistor de junção numa montagem Emissor-Comum é medido:
Provas
Caderno Container