Foram encontradas 70 questões.
Em um sistema de transmissão de dados, com uma banda de 7,0 kHz, foi medida uma relação sinal/ruído de 255. Pela fórmula de Shannon, a maior taxa possível no sistema é de:
Provas
Estão representados abaixo o gráfico da tensão em relação ao tempo, da entrada de um modulador, e a correspondente Seqüência Binária da saída desse modulador.

Podemos concluir que é um modulador:
Provas
Em uma transmissão de dados com uma taxa de 10 Mbps, foi medido o valor de BER = 10 -8 durante um minuto de observação.
A maior probabilidade é que, durante esse intervalo de tempo, ocorreu um número de erros de bits igual a:
Provas
Quando o nível de ruído permite, usamos a modulação digital 64 QAM, obtida pela composição dos fasores ortogonais I (In-Phase) e Q (Quadrature).
Para que sejam geradas as amplitudes e fases dessa modulação, os valores de I e Q são:
Provas
Disciplina: Engenharia de Telecomunicações
Banca: NCE-UFRJ
Orgão: Eletrobrás
Um transmissor de AM apresenta uma potência de 100 W quando não modulado. Quando modulado com m=1 (100% de modulação), a potência de saída será de:
Provas

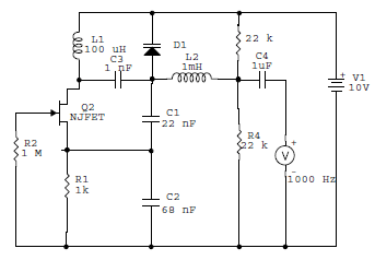
Concluiu que o circuito é um:
Provas
Em uma função lógica F as variáveis lógicas são A, B e C. A', B' e C' são os complementos dessas variáveis.
A função
F = A'B'C' + A'B'C A'B C A'B C' A B'C' A B,
pode ser simplificada para:
Provas
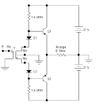
O transformador é ideal e tem relação de espiras Np/Ns=1 (Ns é o número de espiras entre cada um dos terminais e a tomada central). A entrada no ponto E, em relação à terra, é um sinal senoidal de 16 V de pico.

Provas

Provas
O diagrama funcional abaixo representa uma parte de um Conversor Analógico Digital. A saída S é acoplada a um contador e o contador a um conversor BCD/Sete segmentos. Os circuitos são comandados por uma Lógica de Controle.

Essa parte se refere a um Conversor A/D do tipo:
Provas
Caderno Container